Thoughts of the Day 2026
01 Jan 2026 — In a small organisation of a few hundred people, Enterprise Architecture is of questionable value because the leaders can hold most of the organisation with clarity in their heads. It’s one reason why small organisations are able to be nimble. In a large organisation, Enterprise Architecture can bring that same clarity to the leaders.
02 Jan 2026 — TOGAF ADM phases mapped to its metamodel.

03 Jan 2026 — “We are what we build.” — Lois Farfel Stark
04 Jan 2026 — There’s a particular kind of movie trope called Gather The Team and you’ve doubtless seen it many times. The protagonist has to spend a considerable amount of time finding the right people so all of their skills can combine to win the day. If some mysterious entity is filming an Enterprise Architect, they are making a Gather The Team movie.
05 Jan 2026 — Employees who have their fingers in many pies can be a sign of problems with the architecture. If the employee is one of the high-achievers, you might want to redesign the architecture around them. At the very least, they should be a go-to source to understand the reality of the operation.
06 Jan 2026 — Enterprise Architecture is not like Information Systems Architecture even though the latter is sometimes an output of EA.
07 Jan 2026 — When analysing the As-Is, it’s important to see things as they are not as the stakeholders claim them to be. Equally, the stakeholders might have a good reason to claim the As-Is doesn’t have the problems you can see. So you might need to be tactful.
08 Jan 2026 — At least of third of architecture is about communication. Your stakeholders need to understand you. By far the easiest way to ensure better understanding is to purge buzzwords and obscure terms from your language.
09 Jan 2026 — TOGAF Business Architect needs different skills and is a more senior role than Business Analyst. The role works with senior management to define the structure of the organisation.

10 Jan 2026 — “But perhaps to the inexperienced it will seem a marvel that human nature can comprehend such a great number of studies and keep them in the memory. Still, the observation that all studies have a common bond of union and intercourse with one another, will lead to the belief that this can easily be realised. For a broad education forms, as it were, a single body made up of these members. Those, therefore, who from tender years receive instruction in the various forms of learning, recognise the same stamp on all the arts, and an intercourse between all studies, and so they more readily comprehend them all.” — Vitruvius, The Ten Books on Architecture
11 Jan 2026 — Plans are worthless but planning is essential. In a small organisation of a few hundred people, Enterprise Architecture is of questionable value… unless that organisation is in a complex situation such as high regulation or rapidly changing markets. Then Enterprise Architecture is of unquestionable value.
12 Jan 2026 — Why does it make sense for the Enterprise Architecture team to be placed under the CFO? Because most decisions about what to build within the enterprise come down to Finance. It needs to make financial sense to spend money building a new part of the enterprise, it needs to make financial sense to operate and it needs to have a known relationship with revenue.
13 Jan 2026 — You cannot guarantee a proposed architecture will deliver, you can only guarantee that it fits the current situation and appears to be possible to build.
14 Jan 2026 — Find beauty in the architecture. If you cannot find beauty in it, maybe it is your job as an architect to put some in there?
15 Jan 2026 — Every architectural change involves investment and, the bigger the investment, the more risk there is involved. Large investment usually means longer to deliver the intended outcome. But, while the architecture might be perfect, the environment *will* shift before the build is completed. That shift may or may not leave you with a need to change or even scrap the build.
16 Jan 2026 — What is the difference between Process Architecture and BPMN? Process Architecture involves the use of all of the metamodel whereas BPMN is only used to describe a things inside one of its elements.

17 Jan 2026 — “You miss all of the interesting stuff if you use the past to predict the future. It just doesn’t.” — Scott Adams
18 Jan 2026 — Different people use different kinds of cognition. If there’s one lesson we have learned from LLMs it’s that verbal cognition leads to hallucination. That appears to be as true in humans as in AI. As an architect, you have all the right things around you to learn to be a visual thinker. Mind Maps directly correlate with the way Enterprise Architecture works so maybe start there.
19 Jan 2026 — As an Enterprise Architect, you need to be the person most directly plugged-in to objective reality.
20 Jan 2026 — Enterprise Architecture itself requires complete honesty. Whereas dealing with stakeholders requires tact. These two can come into conflict and it’s part of your job to ensure they don’t. Your tact must always be based on the truth if you want your stakeholders to be happy.
21 Jan 2026 — Even the most allegedly technically-led organisation is really psychology-led under the surface. Which means an Enterprise Architect must have an understanding of Psychology.
22 Jan 2026 — Business Process + Data —> Information
Data when it goes through a business process can become information and business processes can create a ton of information on their own. What’s the difference between data and information? Data is the raw stuff whereas information informs.
23 Jan 2026 — Enterprise Architecture is about the design of the structure of the enterprise. When you take all of the IT out of TOGAF, it stays almost the same.

24 Jan 2026 — “In reality, the apparent ‘objectivity’ of modern architecture is merely a mysticism in reverse, a congealed sentimentality disguised as objectivity; moreover one has seen often enough just how quickly this attitude is converted, in its protagonists, into the most changeable and arbitrary of subjectivisms.” — Titus Burckhardt
25 Jan 2026 — One of the things you learn in the construction industry is not to mess around with language… to call a thing what it is because otherwise people can get injured or worse. The opposite happens with alarming regularity in business and IT. In business, that takes the form of supposed experts hiding their lack of skill behind shamanism… pretending they can make the lightning come if you just follow their rituals and pay them a big, fat fee. The IT side is even stranger. They also build shamanic rituals but they’re based on stolen terminology… attempts to mutate business terms to be about IT. They too pretend the lightning will come if you follow their rituals and also expect a big, fat fee. None of them are worth it. As an Enterprise Architect, you should strive to use simple language and deliver high value things that work by being grounded in reality.
26 Jan 2026 — Sooner or later, you’ll make a stakeholder angry. Sooner or later, a stakeholder will make you angry. As an Enterprise Architect, part of your job is to defuse that anger. The higher you get in the organisation, the more important this becomes.
27 Jan 2026 — Below are two of the most popular definitions of Strategy. As an Enterprise Architect, part of your job is to make sure terms like Strategy are used correctly in your organisation. Clear terms with clear definitions lead to clearer thinking.

28 Jan 2026 — Why does Enterprise Architecture focus on management of complexity? Because if your organisation can do with 100 employees what its competitors cannot do even with 500, you win. If your organisation can do with 100 employees what its competitors need 150 to do, you win.
29 Jan 2026 — Many large organisations will distort the meanings of terms to fit what they already do rather than adopt new practices. Many employees assume the distorted term is the same as everyone else outside their organisation. This can lead to a lot of extra work for an Enterprise Architect on things like M&A.
30 Jan 2026 — Capability is the simple and direct link from Strategy to Execution.

31 Jan 2026 — “In a small room one does not say what one would in a large room.” — Louis Khan
01 Feb 2026 — GRC — Governance, Risk Management and Compliance — was an approach created in the fallout of the massive scandal created by Enron. Its main purpose is to put mechanisms in place to prevent large-scale fraud in organisations. But, even thought GRC is a senior management approach, the term was steadily hijacked by junior IT people and today if you search for GRC you’re more likely to find shamanism about IT security. Part of me will always be deeply concerned… was that horrible distortion deliberately encouraged by people involved in large-scale fraud?
02 Feb 2026 — Learn to tell the difference between business outcomes and business optimisation. A business outcome is something that impacts the organisation’s activities in its markets. Whereas optimisation is an improvement to what the organisation does internally. Those two aren’t mutually exclusive but you as an Enterprise Architect will find many stakeholders who treat them as the same thing. Yet you must know the difference.
03 Feb 2026 — Everyone in your Enterprise Architecture team has strengths and weaknesses. It is your job to emphasise their strengths and, if possible, create an environment where their weaknesses are steadily reduced. An EA team with no significant weaknesses is usually better than one that has to highlight its strengths to cover its flaws.
04 Feb 2026 — Half of the battles you will face as an Enterprise Architect will be directly related to people doing non-jobs. They often don’t realise it’s a non-job but do always realise they have mortgages to pay and kids to feed. By far the best way to win the battles is to shift those people into real jobs where they have a direct relationship with revenue.
05 Feb 2026 — If someone is smart enough to learn shamanic rituals that don’t work, they’re smart enough to learn Enterprise Architecture which does work.
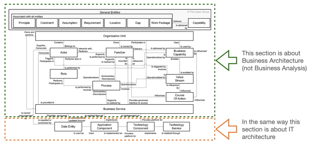
06 Feb 2026 — How does a metamodel work? It’s the next level up from a model and is about how things connect. For instance, Organization Unit is used to reproduce the org chart structure; teams, departments, business units, etc. Which means, as well as connecting to each other, an Organization Unit like a team can connect to Actors, Functions, Business Capabilities and Processes.

07 Feb 2026 — “An interesting plainness is the most difficult and precious thing to achieve.” — Mies Van Der Rohe
08 Feb 2026 — The bigger the difference between As-Is and To-Be, the more teething troubles you should expect. This is why it’s important to keep things simple. Lots of simple things instead of fewer complex things. Get the organisation working correctly before you try to optimise it.
09 Feb 2026 — It’s important to put your team in situations where they have to think their way out of it. Enterprise Architecture requires people who can rewrite the rules not just follow them.
10 Feb 2026 — Message-passing might count as the most important concept in Enterprise Architecture. It allows clear separation of concerns, works the same way humans do at a conceptual level and leads to a large number of beneficial effects in the architecture.
11 Feb 2026 — Flow as in flowchart helped progress our understanding for decades but it led us astray. Flow is not how things work in an organisation except in an abstract sense.
12 Feb 2026 — Don’t do architecture in any of the IT domains if you can make a vendor do that work for you for free. For instance, when you request information from an IT vendor, ask to see their architecture diagrams and documents for what they want to sell you. Even if they don’t already have those, they might well create them in the hope of a sale.
13 Feb 2026 — The overlap between Enterprise Architecture and Information Systems Architecture is fairly small. Enterprise Architecture is about the structure of the enterprise. Information Systems Architecture is about the structure of the enterprise’s IT systems. They are different things.

14 Feb 2026 — “Architecture excites our respect to the extent that it surpasses us.” — Alain de Botton
15 Feb 2026 — When a new senior manager comes in, a reorg usually follows not long after. Although junior employees dislike it, it’s normal, healthy and usually a good sign. You as an Enterprise Architect can and should take advantage of it and be there to help design the reorg. It’s a good time to build your relationship with the new senior manager and introduce them to the ways of architecture.
16 Feb 2026 — The cutting edge in AI is Zero Human Companies. It’s a fascinating concept with a major flaw: no one has found a way to make a profitable one. Even basic companies have too many gotchas. For ZHCs to be profitable, they might need customers who accept a whole different kind of products or services.
17 Feb 2026 — Enterprise Architecture has many parallels with building architecture. In both, the job is to create appropriate spaces for the future inhabitants.
18 Feb 2026 — Sooner or later, you’re going to get caught up in some office politics. As an Enterprise Architect, in theory you need to be neutral. But theory and practice are often not the same. So learn to be a diplomat. Spend plenty of effort learning to be one.
19 Feb 2026 — Should every MBA learn Enterprise Architecture? Yes. It’s the biggest leap forward in the design of enterprises in at least 30 years. An MBA proficient in EA will have a huge advantage over those that don’t and make better decisions.
20 Feb 2025 — Capability acts as a translation layer… a one-step way to convert strategy into execution.

21 Feb 2026 — “We form a mental map and then that shape shapes us” — Lois Farfel Stark
22 Feb 2026 — Human beings are not robots so you have to architect some slack into your organisation. However, you can’t just have people doing non-jobs. That means you need to use your creativity and make sure they do useful work that can be dropped relatively quickly. As always, the work should be tied to revenue generation.
23 Feb 2026 — It will be interesting to see how much of Enterprise Architecture is either confirmed or denied by Zero Human Companies. It will equally interesting to see how much EA prevents ZHCs from bloating or imploding like human companies. Will ZHCs without strong awareness of EA be doomed to fail or be massively outperformed by those with it?
24 Feb 2026 — Different experts don’t just work in different domains, they work at different levels. The majority only work at the bottom few levels. By the time you get up to Level 3, only the Process Architect (TOGAF calls it Business Architect) and Enterprise Architect remain.

25 Feb 2026 — What do you architect? A huge number of people architect nothing and instead are part of a governance or management function. It shouldn’t have to be said but, if they architect nothing, they’re not an architect. To be an Enterprise Architect means to architect an enterprise.
26 Feb 2026 — If you understand and like a theory, it doesn’t mean the theory is true or applies to reality. As an Enterprise Architect, you must be prepared to throw away most theories. Even many you understand and like.
27 Feb 2026 — Enterprise Architecture is primarily concerned with the structure of the enterprise. The enterprise structure is formed of multiple different types of hierarchy — some real, some notional.

28 Feb 2026 — “Architecture is the backdrop to our lives” — Matthew Rice
01 Mar 2026 — There a real parts of a metamodel and notional parts. The real parts are things like Process, Org Unit and Service. They’re tangible things that experts can build. The notional parts are things like Role, Function and Capability. They don’t actually exist. You can’t poke one with a stick. What they do is act as glue for the real parts.
02 Mar 2026 — In Enterprise Architecture, there are two types of decisions for a stakeholder: those they want to make themselves and those they are happy to delegate. Being a good Enterprise Architect is in large part about helping the stakeholders discover which decisions are which.
03 Mar 2026 — Enterprise-scope IT and Enterprise Architecture are two different subjects with a small overlap. Historically and to this day, IT people confuse the two. Even to the point of IT people having written IT frameworks and standards codifying their confusion. But an enterprise is a legally defined thing and it has a structure which can be architected.

04 Mar 2026 — In TOGAF, if you don’t have an Enterprise Architect and instead only have a Business Architect, Data Architect, Application Architect (Solution Architect) and Technical Architect, it is the Business Architect who would be the most senior. By far.
05 Mar 2026 — Even though the best place for employees is somewhere with a direct connection to revenue generation, that is not where the Enterprise Architect is sat.
06 Mar 2026 — Under the bonnet, the Zachman Framework and TOGAF work in both different and similar ways. For instance, the How column in ZF directly maps to the Process metaclass in TOGAF and the latter is used to reproduce the same kind of levels of abstraction. The rest of the columns in ZF can also be mapped across to TOGAF.

07 Mar 2026 — “The most important part of design is finding all the issues to be resolved. The rest are details.” — Soumeet Lanka
08 Mar 2026 — Strategy is fundamentally non-deterministic because you can influence but cannot control customers or markets. Whereas what is inside your organisation is often most profitable if it can be made deterministic and routine. Enterprise Architecture provides a link between those two worlds.
09 Mar 2026 — TOGAF is an Enterprise Architecture framework. Look at the TOGAF Architecture Development Method. Do you see Enterprise Architecture on it? No. That’s because the Enterprise Architect oversees all of the ADM.

10 Mar 2026 — An Enterprise Architect is effectively a Process Architect (TOGAF calls it Business Architect) who also understands the IT domains to a decent extent. The other way around does not work. An IT architect who understands the business domain to a decent extent is still an IT architect because Process Architecture is 75%+ of the job.
11 Mar 2026 — As the amount of AI-written code increases in your environment, your number of unknown security risks increases with it. If the human programmers driving the AI are not security-aware, the increase in risk is even greater.
12 Mar 2026 — Neither high cashflow nor high revenue are a replacement for profitability. Companies that make no profit will always be either prey for acquisition at best or winding-up if investors decide the potential profit can never be realised.
13 Mar 2026 — Enterprise Architecture changed almost everything that happens before the IT work begins and almost nothing about the IT work except the IT teams get better information up front and far fewer disruptive or nonsense requests.

14 Mar 2026 — “But I don’t understand. Why do you want me to think that this is great architecture? He pointed to the picture of the Parthenon.
That, said the Dean, is the Parthenon.
– So it is.
– I haven’t the time to waste on silly questions.
– All right, then. – Roark got up, he took a long ruler from the desk, he walked to the picture. – Shall I tell you what’s rotten about it?
– It’s the Parthenon! – said the Dean.
– Yes, God damn it, the Parthenon!
The ruler struck the glass over the picture.
– Look,- said Roark. – The famous flutings on the famous columns – what are they there for? To hide the joints in wood – when columns were made of wood, only these aren’t, they’re marble. The triglyphs, what are they? Wood. Wooden beams, the way they had to be laid when people began to build wooden shacks. Your Greeks took marble and they made copies of their wooden structures out of it, because others had done it that way. Then your masters of the Renaissance came along and made copies in plaster of copies in marble of copies in wood. Now here we are, making copies in steel and concrete of copies in plaster of copies in marble of copies in wood. Why?” — Ayn Rand, The Fountainhead
15 Mar 2026 — “The quicker the phone is picked up by Sales, the slower it is picked up by the Helpdesk.” Part of your job as an Enterprise Architect is to know about traditional problems like that famous quote. Part of your job is to know that sales are what leads to employees getting paid. Part of your job is also to know about the fact customers are far more loyal to a company that has an excellent Helpdesk. Part of your job is to work with the stakeholders to resolve the tension between two competing interests.
16 Mar 2026 — Learn to speak simply, clearly and only use jargon if your stakeholders already use it. Enterprise Architecture has three value stages — Negotiate >> Design >> Communicate. In order to negotiate and communicate, you must be understood.
17 Mar 2026 — The first three phases of the TOGAF ADM are to set up the architecture team, to build the Vision then use the Vision to start the Business Architecture. That means you must have a Vision of what you and your stakeholders want the structure of the business to become.
18 Mar 2026 — Anyone who wants to become an Enterprise Architect should learn to code a decent size app in Erlang. A message bus or group chat app or something like that. Not to deploy into production but for the mindset it will instil. Enterprises are not software systems and people are not robots but, of all programming languages, application architectures in Erlang are probably the closest to the human structures we call enterprises.
19 Mar 2026 — If your organisation has not implemented a Zero Trust security policy, the advent of AI-driven malware means it is only a matter of time before you have a major security incident.
20 Mar 2026 — The Zachman Framework can act like a lens. Each row is a different kind of abstraction. Point it at something and fill in the blanks to understand that something. It was the start of the shift towards being able to architect an enterprise.

21 Mar 2026 — “We must consider the building not as an object but as a collaborative system tightly linked to its natural environment; an ecological niche.” — Neri Oxman
22 Mar 2026 — If you haven’t worked for many companies, Enterprise Architecture can be a struggle. You need to see lots of things working (or failing) in lots of different ways. If you can’t do that, the next best thing is to spend plenty of time with people who have worked in other companies. Listen to their stories and learn from them.
23 Mar 2026 — Your first complete model of an enterprise might take you years. Especially if no one else sees value enough in it for a budget. Your second complete model will be faster. When you are on your fifth or sixth enterprise, you should be able to have something useful within a month.
24 Mar 2026 — Data integration and enterprise integration are two different subjects. It’s comparatively easy to integrate data between two disparate parts of an enterprise whereas it can take years to integrate them.
25 Mar 2026 — Will Zero Human Companies replace human ones? Some, yes. But they’re more likely to create companies that humans could not. Human companies are more likely to be the main customers of ZHCs than be replaced by them.
26 Mar 2026 — You might not like office politics but a good Enterprise Architect has to build skill in and be sensitive to it. Enterprises are human endeavours which means office politics will be a factor whether you like it or not. Personalities will clash. The higher you go in an organisation, the strong those personalities. A good Enterprise Architect has enough skill in office politics to safely negotiate with them.
27 Mar 2026 — Enterprise Architecture and Information Systems Architecture are two different subjects. EA can be used to help decide what information systems are needed. How? Because an enterprise has an architecture and, if you understand that architecture, you can help to decide all kinds of things like the structure of the people, what resources are needed, and so on.

28 Mar 2026 — Almost all of the value Enterprise Architecture has to Strategy comes from Impact Assessments. To do them, you must have a complete model of the enterprise.
29 Mar 2026 — Most of the reputation of Enterprise Architecture comes from people who do not understand it. For instance, Architecture Review Boards and Technical Design Authorities are signs of that failure. They show an architecture team that doesn’t have a model of the enterprise. How? ARBs and TDAs are at the end of the design phase which is the wrong place. They police the architects after the design is done. In Enterprise Architecture, correct use of impact assessments and the model makes ARBs and TDAs redundant because the correct direction and scope are set before the design phase.
30 Mar 2026 — Reality beats theory every time. If you look at a theory and it doesn’t match the reality of your enterprise, you should probably bin it until you know for sure how it is suppose to work. Unless it works for a lot of others and provides them an advantage, maybe you’ll never need it?
31 Mar 2026 — Some things in Enterprise Architecture you have to work backwards. When you know an architecture technique works but don’t know why, you might have to simply go with it and hope you learn why later. It’s never nice and should always feel uncomfortable but pragmatism must come first.
01 Apr 2026 — Enterprises are not software systems and people are not robots so no amount of skill in IT can make an Enterprise Architect.
02 Apr 2026 — A complete model of the enterprise is the main signifier of an Enterprise Architect. In the same way that drawings of a complete building are the main signifier of a building architect.
03 Apr 2026 — Much of the confusion around Enterprise Architecture stems from several IT standards falsely claiming to be EA standards. Many claim there are historical justifications for their misnaming. But even if we forgive the mistakes of the past, there is no justification to carry on those mistakes in the present.

04 Apr 2026 — “Light must always win.” — Maurice Smith
05 Apr 2026 — Design of a metamodel needs to take at least four main factors into account: concepts, build skill, stakeholder visibility and simplicity. Concepts are the obvious — unique things like Process and Org Unit. Build Skill is less obvious — does your organisation have people who are skilled in those concepts, e.g. Service Design? If not and you try to use Service in your architecture, who will build it? Stakeholder visibility is whether or not your stakeholders will understand it if it is part of the eventual model because they are the ones who will approve the budget to build. Simplicity in the sense of the opposite of complexity. Complex metamodels leads to complex models that are hard to maintain.
06 Apr 2026 — How do you build a complete model of the enterprise? You start at the top and work your way down.
07 Apr 2026 — What is an Enterprise Architecture framework? It is an agreed way to do EA work. A frame for the work. You probably don’t need one because your organisation already does things in a specific way and you’re usually better off using that mature way of work.
08 Apr 2026 — How do you move dozens or even hundreds of solution architectures into a complete model of the enterprise? Unfortunately, it usually has to be done manually. What you will almost certainly find is many of the solution architectures will contradict each other and/or be inconsistent. Start by adding placeholders for solutions and only add detail if you need it.
09 Apr 2026 — Enterprise Architecture is a formal way to describe our ideas so the description can be used to build an enterprise.
10 Apr 2026 — Designs for applications and how they interact with the business are only one tiny part of Enterprise Architecture. Literally less than a twentieth of the job.

11 Apr 2026 — “There is an effective strategy open to architects. Whereas doctors deal with the interior organisms of man, architects deal with the exterior organisms of man. Architects might join with one another to carry on their work in laboratories as do doctors in anticipatory medicine.” — Richard Buckminster Fuller
12 Apr 2026 — Capability as a concept can be hard for people to grasp if their role only involves internal change within the organisation. This has led to several corrupted Capability “standards” that do not actually describe it. Instead they describe a compound concept similar to Function that simply combines Information/Data and Process. It’s an easy concept to grasp — especially for IT people hence its proliferation — but almost completely useless and can be replaced by simply using Process or a system. The real thing is for business leaders and about interaction with external markets, not internal change.
13 Apr 2026 — How you intend to use AI within your organisation is not strategy, it’s planning. Unless you’re talking about how AI will directly be a part of customer experience, you don’t have an AI strategy. And many companies don’t need one.
14 Apr 2026 — A complete model of the enterprise can be hard to create and almost as hard to maintain. People will need to keep it up to date otherwise it will rapidly become stale. It means you need to ensure architecture teams all switch from fragmented work to coherent work together.
15 Apr 2026 — Outside of the top levels of your organisation, unless it’s about the position of the organisation in its markets, any talk of “strategy” is an amateur use of the word. Learn about the real thing because it will help you and your organisation to win.

16 Apr 2026 — A lot of people who claim to be Enterprise Architects also complain they don’t have a seat at the table where decisions are made. To have a seat, you need to be valuable to those already at the table. If they were Enterprise Architects, they would have that seat. The main of the point of Enterprise Architecture is to seek out and produce value for the stakeholders at the table.
17 Apr 2026 — Should you learn how to edit or even create metamodels? Yes. As long as your EA tool supports it, the ability to do so will set you free. It allows you to make a metamodel that precisely matches an organisation and its way of working.

18 Apr 2026 — “Architecture is a social act and the material theater of human activity.” — Spiro Kostof
19 Apr 2026 — Enterprise Architecture is a game-changer for strategy development. Traditionally, strategy involved imprecise communication downwards to allow operational management to interpret it in a way that works best for their remit. But a strategy can have a poor fit to operational reality even when loosely worded. That poor fit can cause everything to fizzle out in middle management after millions have been spent. Enterprise Architecture helps ensure it will always be a good fit.
20 Apr 2026 — Information is that which informs. If you want good decisions to be made in your organisation, the information should be as accurate as possible. When it comes to information heading upwards, be wary of any “manual” changes. Those manipulations are where bad management decisions or worse can start.
21 Apr 2026 — Should your architecture be optimised for communication to decision-makers or optimised for project teams to deliver? Those can border on mutually exclusive. The answer is almost always for the decision-makers. You have time to make things clearer for project teams after the decisions are made.
22 Apr 2026 — If you only produce value for those more junior than you, you will not get a seat at the decision-making table. To get a seat at that table, you must produce value for those more senior than you.
23 Apr 2026 — While sometimes a devil in the details will trip you up, it is better to work fast. No stakeholder ever complains about Enterprise Architecture work being done too fast.
24 Apr 2026 — Business Architecture is nothing like TOGAF claims. What it calls Business Architecture is really Business Service Architecture which is a completely different subject. The real thing is about the structure of the business model. The below is from Roger Martin’s book Playing To Win and shows a high-level part of a Business Architecture.

25 Apr 2026 — “Cheops’ Law: Nothing ever gets built on schedule or within budget.” — Robert A. Heinlein
26 Apr 2026 — When the Zachman Framework met Methode Merise and ARIS, the Paris School of Enterprise Architecture was theoretically born. Theoretically because no one except me calls it the Paris School. Yet it is a distinct school of EA with its own way of architecting an enterprise. It was present by 1998 and mature by 2002. It hasn’t changed much since because it hasn’t needed to change. It can still describe any enterprise.
27 Apr 2026 — An Enterprise Architect must provide value to every director and department head.
28 Apr 2026 — Obviously, a model is not reality. But it is a representation of reality. An Enterprise Architecture model is a representation of the enterprise. The components of that model should be chosen to help make decisions before anything is built, help the builders know what to build, etc.
29 Apr 2026 — Enterprise Architecture can start anywhere. The baseline is to start with interpretation of corporate strategy into execution. But the majority of the work is usually Optimisation — improvement of current operations. That means the architecture work can start anywhere from the highest of high end to the tiniest little detail that will ripple upwards.
30 Apr 2026 — Sooner or later, office politics is going to catch up to you. The more senior you get — and an Enterprise Architecture should be close to the top — the more brutal the politics can get. A deeply cynical EA would make a list of all the key stakeholders and at least sketch a plan of what to do if ever on the wrong side of each… of how to at least try to turn it around. But you’re not that cynical, are you?
01 May 2026 — The structure of the Process or Service Architecture (what TOGAF calls Business Architecture) is by far the biggest part of the Enterprise Architecture.

02 May 2026 — “Architecture is too slow in its realisation to be a ‘problem solver’.” — Cedric Price
03 May 2026 — Sometimes cheap and dull but worthy work can be what puts your organisation ahead. One of the reasons Microsoft is a market leader is it produced good documentation and made it publicly available for free. That meant very little in the first few years. Except to Microsoft’s customers who could find documentation on most things they wanted to do. By the fifth year of doing it, when a few competitors realised, it was far too late for them to catch up. Microsoft had built a huge moat. When you have a quiet moment, you should look for cheap and dull but worthy things in your architecture and think if there’s a way to turn it into a moat.
04 May 2026 — In Enterprise Architecture, it is better to be fast and directionally correct than precise at least for the first few iterations through the design process.
05 May 2026 — Some “standards” are effectively useless. They’re often created by experts who don’t understand the context of what they do for a living because they work in large firms with an old-fashioned structure full of bureaucrats. It looks convincing because that’s how they retain their job but it’s really just busywork. There is no easy way to tell which standards are good or bad except through experience or understanding a broader context.
06 May 2026 — Enterprise Architecture is formulaic but the architecture itself must not be. That means you can learn the patterns of EA but you must engage your brain and break those patterns if it will give better outcomes.
07 May 2026 — Your architecture will be more likely to succeed if it is simple to understand.
08 May 2026 — A value stream is not a process. Some employees can be deeply involved in every value stage.

09 May 2026 — “On both sides of the highway I could see the rows of little frame houses, all alike, as if there were only one architect in the city and he had a magnificent obsession.” — Ross Macdonald
10 May 2026 — Does an Enterprise Architect make decisions for senior management and directors? Yes. But decisions are probably not what you think. Building architecture offers a good parallel. The customer might make the decision they want 3 bedrooms, a study and a basement along with dozens of smaller decisions. After dozens or even hundreds of questions, the building architect produces a design for the customer. That design incorporates all of the customer’s decisions. But the design also contains thousands of decisions made by the architect. Some of those the customer will disagree with. Others will inspire.
11 May 2026 — Why is it easier for a business person to become an Enterprise Architect than an IT person? Because the deck is stacked their way, e.g. in BDAT. The design of the business comes first and it’s most of the job. If you can already do most of the B, it’s far easier to learn enough DAT to understand those colleagues than to go in the opposite direction — which can certainly be done but it’s a lot more work.
12 May 2026 — Every organisation is different. What works in one might not work in another. The culture of one can be fundamentally different. That means an Enterprise Architect cannot blindly copy what another organisation does and must always think.
13 May 2026 — The value stream of Enterprise Architecture is
Negotiate >> Design >> Communicate
You need to be equally good at all three.
14 May 2026 — If it ain’t broke, don’t fix it. In theory, adoption of standards can improve things. In practice, if what you do right now works well, you’re putting it at risk if you try to replace it with a standard.
15 May 2026 — When an Enterprise Architect talks about an architecture model, it is in the same sense as a building architecture model.

16 May 2026 — “We used to build temples, and museums are about as close as secular society dares to go in facing up to the idea that a good building can change your life (and a bad one ruin it).” — Alain de Botton
17 May 2026 — Does an Enterprise Architect make decisions for senior management and directors? Yes. But decisions are probably not what you think. As an example, two senior stakeholders have made major decisions but there’s a big problem of some sort. The most common is the decisions have impacts that are too expensive. Your job as an architect is to find replacements for those decisions. New decisions that will still satisfy both stakeholders. Then you have to use your skill and tact to get those stakeholder to accept the new decisions.
Leave a Reply
You must be logged in to post a comment.