Thoughts of the Day 2025
01 Jan 2025 — When people, process and resources turn inputs into outputs, that is a Function. Whereas a Capability is the desired effect of deploying those outputs. Build spaceships and launch spaceships are both Functions. Put boots on Mars is a potential Capability from those Functions.
02 Jan 2025 — Architecture is not any one thing. Even though the output of architecture is one thing. Even though that one thing has an architecture. This is why Vitruvius wrote Ten Books on Architecture.
03 Jan 2025 — There are people in this world who can architect enterprises — they are the only people who should be called Enterprise Architects.
04 Jan 2025 — “The desire to reach for the sky runs very deep in the human psyche.” — César Pelli
05 Jan 2025 — If you are one person working by yourself, you might think you have created a significant alternative or improvement to the Paris School of Enterprise Architecture but the probability is vanishingly small. EA was steadily developed by thousands of architects working together over decades in the same few companies. When you think you have created something new, it is far more likely you will discover it has existed in one of the Paris School metamodels since the 1990s.
(Paris School is the approach taught to me. It didn’t have a name so I gave it one.)
06 Jan 2025 — Bureaucracy is a necessary evil. The difficultly is balancing the necessary with the evil because the bureaucracy will always try to create more bureaucracy. And that’s not necessary.
07 Jan 2025 — At a high level of abstraction, the employees in an organisation change more often than its processes.
08 Jan 2025 — People who pretend Enterprise Architecture is about information systems are full of IT.
09 Jan 2025 — The measure of a model comes in how well it can be queried and how successfully it communicates the intention of the architect.
10 Jan 2025 — Ask not what you can do to make the customer follow your process, ask what your process can do to help the customer.
11 Jan 2025 — “Life is not about maximizing everything, it’s about giving something back – like light, space, form, serenity, joy. You have to give something back.” — Glenn Murcutt
12 Jan 2025 — Humanity forgets lessons. People forget lessons. Businesses forget lessons. Hundreds of years ago, Capability was well-understood. Now its common-language interchangeable use with Ability has left most of humanity with a large hole in its collective memory. Ability and Capability are not the same. They don’t even come from the same etymological root.
13 Jan 2025 — Architects need to focus more time on Outcomes than almost anything else. Bad architecture with good Outcomes is infinitely better than good architecture with bad Outcomes.
14 Jan 2025 — If you think IT is important to your organisation, why don’t your organisation’s most important people work in IT? And why do they spend more of their time in meetings than in front of a computer screen? IT is important. But it’s not the most important thing.
15 Jan 2025 — When people, process and resources turn inputs into outputs, that is a Function. Whereas a Capability is the desired effect of deploying those outputs. Build spaceships and launch spaceships are both Functions. Put boots on Mars is a potential Capability from those Functions.
16 Jan 2025 — Could you architect a building if you had never seen a building or even a drawing of one? Obviously not. In fact, you must study many of them first. Could you architect an enterprise if you had never seen an enterprise or even a model of one?
17 Jan 2025 — All models are wrong but some are useful. This is true for Enterprise Architecture models and it’s true for the drawings produced by building architects — the drawings are also a form of model.
18 Jan 2025 — “My architecture is easy to understand and enjoy, I hope it also is hard to forget.” — Oscar Niemeyer
19 Jan 2025 — What is Talent-Centric architecture? It’s architecture that is focussed on the talent of your stakeholders. If Elon Musk is your key stakeholder, your architecture should change to take advantage of it. If Linus Torvalds is heading your software development team, your architecture should change to take advantage of it. And so on. Your own stakeholders may not be as famous but they have talent. Shape your architecture to take advantage of it.
20 Jan 2025 — The core of Enterprise Architecture is modelling in the same way that the core of building architecture is drawing. Not because models or drawings are architecture but because they are how we communicate the architecture to others.
21 Jan 2025 — Business Analysis + Information Systems Architecture =/= Enterprise Architecture
Process Architecture + Business Analysis + Information Systems Architecture == Enterprise Architecture
22 Jan 2025 — You don’t know everything your stakeholders know. Your stakeholders don’t know everything you know. Communication is critical.
23 Jan 2025 — It’s important to understand that a customer journey is not about what value you get from the customer, it’s about what value the customer gets for their time and money.
24 Jan 2025 — The patterns of success for an organisation can be built into its architecture. Those patterns are different in almost every case. What works in one organisation can be an anti-pattern in another.
25 Jan 2025 — “Architecture begins where engineering ends” — Walter Gropius
26 Jan 2025 — TOGAF contains no details on how to do Data Architecture. It contains no details on how to do Applications Architecture. It contains no details on how to do Technology/Infrastructure Architecture. Every organisation already knows how to do those and no combination of them adds up to Enterprise Architecture. Whereas TOGAF is packed with details on how to do what it calls Business Architecture. This is because the addition of what TOGAF calls Business Architecture is what makes it Enterprise Architecture. Very few know how to do it. Even most TOGAF trainers teach those sections as Business Analysis because that’s all most people understand.
27 Jan 2025 — Whenever you scope a change, make sure to ask your key stakeholders about pain-points, other changes and their pie-in-the-sky wishes. A surprising amount of the time, what is painful to them is has a cheap, obvious fix to you… what seems pie-in-the-sky to them is something you can implement easily. Not always. But it’s always worth asking.
28 Jan 2025 — A last-second piece of information that will mean a major change to the design may seem like a curse but is often a blessing. Especially if it saves a large fraction of the budget.
29 Jan 2025 — Building models of a complete enterprises is the key to understanding Enterprise Architecture. There will come a point when a lightbulb goes on. When your disparate ideas about enterprises converge and become a single, coherent whole. This can only happen if you model complete enterprises.
30 Jan 2025 — Cutting costs is a dangerous game because it’s the easiest thing in the world to make things worse by cutting costs. A good architect finds ways to improve things. Sometimes that can be done at a lower cost.
31 Jan 2025 —

01 Feb 2025 — “I don’t see any difference between architecture and engineering. It’s the same profession.” — Santiago Calatrava
02 Feb 2025 — Information Systems Architecture is still essentially the same today as it was in the 90s. Servers are still servers. Networks are still networks. Perhaps the biggest change to it was virtualisation. It wasn’t Enterprise Architecture in the 90s and it isn’t EA today. For EA, you have to have Process Architect — TOGAF calls it Business Architecture — which means being able to architect the routine business operations. Once your organisation has adapted to use it, Process Architecture and Information Systems Architecture can merge to become Enterprise Architecture.
03 Feb 2025 — Both functions and processes turns inputs into outputs. Whereas a Capability is what those outputs allow you to achieve.
04 Feb 2025 — When a business expert says an approach or a framework is to help business take better advantage of IT, they are not talking about IT, they are a business expert talking about business.
05 Feb 2025 — The people in your organisation are not there to operate the IT. The IT is there to help the people.
06 Feb 2025 — Every enterprise has an architecture and it can be described. This was not the case until the late 80s and it took until the late 90s for the early Enterprise Architects to develop the ability to describe any enterprise. We can use that ability to describe an architecture that does not yet exist.
07 Feb 2025 — When business leaders talk about Process, they don’t mean BPMN diagrams or UML or flowcharts. The business leaders usually mean something like one word for the work of an entire department like the Sales Process or the Marketing Process.
08 Feb 2025 — “A building is no good if someone’s got to explain to you why it’s good. You can’t say you don’t know enough about architecture — that’s ridiculous. It’s got to work on many levels.” — David Chipperfield
09 Feb 2025 — To be a good Enterprise Architect means being a professional who could work at a high level in either business or IT but has chosen both.
10 Feb 2025 — Enterprise Architecture is the architecture of the enterprise. It is not the architecture of the enterprise’s information systems. (Which is Information Systems Architecture.) To claim otherwise puts people in a mental position where misnaming things is accepted and can become the norm. Which opens them to charlatans who use buzzword bingo to gain unearned advantage.
11 Feb 2025 — Projects are how you turn the As-Is into the To-Be. When the projects are complete, the To-Be has become the new As-Is. Tomorrow never comes.
12 Feb 2025 — Architecture is a visual thing. You can talk about it and come up with all kinds of narratives but architecture needs to be drawn to be truly understood.
13 Feb 2025 — Both the architecture and the architect should look appropriate for their purpose.
14 Feb 2025 — Strange as it may seem, a simple solution for a complex problem will often be treated with a level of suspicion that a complex solution will sail straight past.
15 Feb 2025 — “Even a brick wants to be something.” — Louis Kahn
16 Feb 2025 — The first person to tell me about Enterprise Architecture said it was the structure of all the IT in the organisation. My thought was instantly, “is that it? We already know all about that, how is that new?” The answer was, of course, that wasn’t it. The person who told me was an IT guy who knew nothing about EA. Enterprise Architecture is the architecture of the enterprise and IT is only a small part.
17 Feb 2025 — In architecture, abstraction is inherent to what we do. Abstract concepts help make sense of reality.. But those concepts are glue not structure. Do not try to build structures using just glue, use them to connect structures.
18 Feb 2025 — When you have created enough metamodels of your own, it becomes very easy to see the level of architecture experience of other metamodel authors.
19 Feb 2025 — If you go to a typical TOGAF trainer, you will not learn Enterprise Architecture, you will only learn TOGAF. Enterprise Architecture in TOGAF terms is primarily about what it calls Business Architecture. Most trainers do not teach that either, they just teach how to do Business Analysis using the TOGAF terminology. Which is not only wrong but detrimental.
20 Feb 2025 — It is often cheaper to throw people at a problem rather than technology. This is especially true for one-off pieces of work.
21 Feb 2025 — Elon Musk demonstrated his natural talent at Enterprise Architecture with Twitter. He took it from a $4bn annual loss to profitability within 2 years. The product is still largely the same. He did it by changing the architecture of the enterprise.
22 Feb 2025 — “Be truthful. Nature only sides with truth.” — Adolf Loos
23 Feb 2025 — There is no architectural problem so hard to understand and difficult to communicate that Archimate cannot make far, far worse.
24 Feb 2025 — Companies that adopt Enterprise Architecture will inevitably outperform those that misuse the term.
25 Feb 2025 — In Enterprise Architecture, concepts link to other concepts. You can see this in metamodels. The greater the number of hops to get from one core concept to another in your chosen metamodel, the slower your architecture work will be.
26 Feb 2025 — When it comes to the design of an organisation, there is no one truth. There is what is true today to the best of our understanding but tomorrow it may not be true. Architecture is a constant journey to find new truth.
27 Feb 2025 — If all you want to do is architect information systems, Enterprise Architecture is the wrong choice. If you want to architect an enterprise, Enterprise Architecture is the right choice.
28 Feb 2025 — Bureaucracy is a necessary evil. Though it’s difficult to find evidence for the “necessary” part.
01 Mar 2025 — “People can’t be knowledgeable about everything but they can be knowledgeable about the extent of their own ignorance.” — Thomas Sowell
02 Mar 2025 — If you want your organisation to win in its markets, you need to understand those markets well enough to plausibly look for gaps in them. You are unlikely to beat the professionals at it but your insight into their work will let you explain architectural problems to them which will improve their ability to find gaps.
03 Mar 2025 — The approach you use for architecture changes not only your output but your thinking.
04 Mar 2025 — Persuading executive management to adopt Enterprise Architecture is hard. Not because EA is difficult to understand but because so many people who don’t understand EA have spent years shouting that they are experts in it. Which has understandably left most executive teams unwilling to step in until the dust has settled.
05 Mar 2025 — Archimate is an example of shamanism. Like UML before it, only a shaman truly understands it. It is not meant for others to understand or to deliver useful work, it is meant to keep the shaman in employment.
06 Mar 2025 — An enterprise can be thought of as a system. But it is not a system, it is an enterprise. In the same way an explosion can be expressed in a mathematical formula but the explosion is not a formula, it is an explosion. In both cases, you’ll be in deep trouble if you confuse the two. Think of the enterprise as an enterprise.
07 Mar 2025 — Shamanism is a waste of talent. A person who can learn the shamanistic incantations could equally have learned to be useful instead.
08 Mar 2025 — “Whatever good things we build end up building us.” — Jim Rohn
09 Mar 2025 — Architecture is all about the outcome. The role of an architect is to describe a possible way to achieve that outcome.
10 Mar 2025 — If you ask people who cannot architect an enterprise about Enterprise Architecture, their answers will be nonsense. If you take an average of those answers, you still get nonsense.
11 Mar 2025 — Just because something is important to you as an architect does not mean it is important to your stakeholders. But what’s important to your stakeholder is crucial to you as an architect.
12 Mar 2025 — Archimate tries to standardise the associations between concepts. This reduces the ability of stakeholders to understand and risks two teams in the same organisation producing incompatible architecture models. Do not make the same mistake in your own metamodels.
13 Mar 2025 — Enterprise Architecture is not a form of Information Systems Architecture, it is a form of Organisational Design. Hence it’s not called Enterprise IT Architecture, it’s called Enterprise Architecture.
14 Mar 2025 — People who complain Enterprise Architecture is too abstract probably should not be using it. Most likely, they are trying to design a component rather than an enterprise. EA is real rather than abstract if you use it to design an enterprise.
15 Mar 2025 — “You can use an eraser on the drafting table or a sledge hammer on the construction site” — Frank Lloyd Wright
16 Mar 2025 — The ultimate aim for your architecture should be to leave your stakeholders asking, “is that it? I thought it would be more complicated.”
17 Mar 2025 — If you have to explain your architecture diagram to your stakeholders, do you need to improve your diagramming skills or change your diagramming tool?
18 Mar 2025 — Processes are not programs and employees are not robots. Doing a loose design of a process lets employees to use their expertise, allows for exceptions and lets them optimise over time.
19 Mar 2025 — There is no architecture so simple that Archimate cannot make it incomprehensible to ordinary stakeholders.
20 Mar 2025 — “But it’s management’s job to design the business” “But IT is the only really important thing” “IT systems have an architecture and I am very smart and don’t know how to architect a business therefore businesses cannot be architected” — Variations of these have been spoken by many people who claim to be Enterprise Architects. They are not Enterprise Architects.
21 Mar 2025 — The idea that Enterprise Architecture is about IT is entirely a fiction created by people who only understand IT. They cannot architect an enterprise so they are not Enterprise Architects. It might be forgiveable if there weren’t people who really can architect an enterprise.
22 Mar 2025 — “Any work of architecture which does not express serenity is a mistakes.” — Luis Barragan
23 Mar 2025 — Lots and lots of separate architectures is what we had before Enterprise Architecture. A single coherent architecture was one part of the innovation.
24 Mar 2025 — The markets are the reason for the architecture.
25 Mar 2025 — The majority of Enterprise Architecture was not only formed in the 1980s but was mature by the late 1990s and has barely changed since. That is because the fundamentals of the design of an organisation have not changed. Which mostly leaves improvement to technique.
26 Mar 2025 — Enterprise Architecture has three value stages:
Negotiation >> Design >> Communication
Architecture notation should be able to help in all three.
27 Mar 2025 — An architect in a commercial organisation should have a grasp of basic economics.
28 Mar 2025 — Enterprise Architecture often involves only changes to the business. Whether the motivation comes through optimisation or strategy, it is often most effective to reuse existing resources.
29 Mar 2025 — “The desire to reach for the sky runs very deep in the human psyche.” — César Pelli
30 Mar 2025 — Responsibility for the architecture is not the same as accountability for the architecture. While an Enterprise Architect is responsible for the architecture, the accountability is usually shared with those who will own or operate the eventual enterprise.
31 Mar 2025 — Playful architecture tends to create playful employees. Humorous can get old fast but playful can be forever.
01 Apr 2025 — If a person cannot architect an enterprise, there is no point asking them about Enterprise Architecture. If you want to learn about Enterprise Architecture, you must ask people who can architect enterprises.
02 Apr 2025 — Should Archimate really be called Engineerimate?
03 Apr 2025 — Beware of managers and experts who rely on reputation. If the choice is to tell you a pack of lies that will destroy your career or to admit they got something wrong and thereby tarnish their reputation, they will choose to tell you the lies. Some of them will destroy entire organisations or professions rather than admit they were wrong.
04 Apr 2025 — One of the reasons every architect should learn Erlang is to instil the idea of message-passing. That in turn gives deep understanding of parallelism. Which in turn will utterly change the way you see Enterprise Architecture.
05 Apr 2025 — “Life is not about maximizing everything, it’s about giving something back – like light, space, form, serenity, joy. You have to give something back.” — Glenn Murcutt
06 Apr 2025 — The metamodel you use decides the structures you can architect.
07 Apr 2025 — Enterprise Architecture can be used to find wasteful design within the organisation. The older the organisation, the more waste it will find. It can also find ways to repurpose those employees into useful work.
08 Apr 2025 — IT is not the way you improve your business. Business is the way you improve your business. IT is just an enabler.
09 Apr 2025 — Capability is what you can achieve external to the thing delivering the Capability.
10 Apr 2025 — The creation of a new department might need extensive work from the Enterprise Architecture team but zero work from the IT department.
11 Apr 2025 — Just because a task is easy to a specific stakeholder does not mean it will be easy to you. Nor vice versa. Be sure to develop processes that use your stakeholders’ skills even if you have to leave most of the design to them.
12 Apr 2025 — “My architecture is easy to understand and enjoy, I hope it also is hard to forget.” — Oscar Niemeyer
13 Apr 2025 — Did your company post a profit? If it did, that means it is operating correctly. (Though maybe not perfectly.) That means you can treat your company as an example of good Enterprise Architecture. Its structure and its operations contain a million lessons in architecture.
14 Apr 2025 — The Capability of artillery is not loading shells or aiming or supplying ammunition. The Capability of artillery is to create big explosions 10KM away.
15 Apr 2025 — One of the keys to management of complexity is to only look at small chunks. Then, when there are so many small chunks that they too become complex, produce groups of them and treat the groups the same as the small chunks.
16 Apr 2025 — If you want to design buildings for a living, you start by drawing buildings. If you want to design enterprises for a living, you start by modelling enterprises.
17 Apr 2025 — An architect must be able to look outwards from the enterprise and into the broad planes of its markets.
18 Apr 2025 — The core of Enterprise Architecture is modelling because, although a modeller is not necessarily an architect, every architect must be a modeller in order to communicate the architecture.
19 Apr 2025 — “Architecture begins where engineering ends” — Walter Gropius
20 Apr 2025 — It is the job of project management to deliver its projects on time, on budget and on spec. It is the job of the architect to make sure the design lets them do it.
21 Apr 2025 — One of the main outputs of Enterprise Architecture is a solid set of designs for the Business Change team.
22 Apr 2025 — Even in the largest organisation, the big decisions are made by a small group of people who all know each other well.
23 Apr 2025 — Enterprise
Legal Definition:
1. A corporation, business, firm, company, or registered group with a designated purpose. 2. More typically, a group, driven by initiative and resourcefulness, incorporated or not, organized to conduct entrepreneurial activity.
https://thelawdictionary.org/enterprise/
Either you can architect one or you cannot. If you can, you are an Enterprise Architect.
24 Apr 2025 — Part of the work of an architect is to simplify the complexity to the point good decisions can be made. Or, better yet, decisions don’t have to be made.
25 Apr 2025 — 80%+ of Enterprise Architecture is about the structure of the business. That means it’s easier for business people to learn than people of other backgrounds.
26 Apr 2025 — “I don’t see any difference between architecture and engineering. It’s the same profession.” — Santiago Calatrava
27 Apr 2025 — Enterprise Architecture is perhaps the best-of-the-best for management of complexity. But complexity does not stand still. Sooner or later, things will become too complex for EA. Though that may mean they are beyond the ability of any human to grasp.
28 Apr 2025 — Org-Unit can be used from the biggest to the smallest. It can be an entire group of organisations right down to an individual employee. Such is the power of hierarchies.
29 Apr 2025 — When you build complexity by using lots of simple things, it usually makes the architecture both easier to design and faster to implement.
30 Apr 2025 — One possible reason for competent senior people having imposter syndrome is that they learn habits from those around them… and maybe many of those around them really are imposters.
01 May 2025 — If you ask every IT department in the world about Enterprise Architecture and take an average of the results, you will get nonsense. Because EA is not about IT. EA is the architecture of the enterprise.
02 May 2025 — Successful IT architects can see the organisation as a flow of information. Successful Enterprise Architects need to be able to do that too. But an EA also needs to be able to see all the other types of flow within the organisation. And there are many.
03 May 2025 — “When I go spend time on the factory floor or really using the cars or thinking about the rockets… that’s where things have gone better.” — Elon Musk
04 May 2025 — What is the difference between traditional business design and Enterprise Architecture? Managers designing their part of the organisation versus EA. If every manager designs their own part of the organisation, there will be lots of duplication going on and no one will even know it… different standards will be used… more employees needed… parts of the organisation might even compete with each other. Because effectively multiple organisations are designed. Whereas with EA, you design a single organisation that still covers all of the needs but without the duplication. The managers still have a vast amount of say about the design and can reject a bad design entirely.
05 May 2025 — Does your EA tool have a query language? If the answer is it uses SQL, that probably means no. Enterprise Architectures are based on hierarchies and SQL does not cope well with hierarchies.
06 May 2025 — The architecture of an enterprise is a precise thing in sharp focus. Before Enterprise Architecture, that was not the case and couldn’t be.
07 May 2025 — A proper Enterprise Architecture tool is the difference that makes the difference. However, just like many people who claim to be Enterprise Architects are not, some tools that claim to be EA tools are really just IT planning tools.
08 May 2025 — Part of the point of Enterprise Architecture is to create an Integrated Management System — a single management system for the entire organisation.
09 May 2025 — TOGAF is not architecture, it’s an architecture framework. You cannot learn architecture by going on a TOGAF course. What is the framework? In TOGAF’s case, the ADM is a guide on how to organise the work of the architecture teams. Its metamodel is a stencil… a set of shapes and how they can connect to each other.
10 May 2025 — “Architecture has recorded the great ideas of the human race. Not only every religious symbol but every human thought has its page in that vast book.” — Victor Hugo
11 May 2025 — When you have made a complete model of the enterprise — the people, process, resources and everything else of strategic significance — something good happens to your brain. It’s not like a lightbulb goes on. A few weeks or months after the model is completed and you have been working with it for a while, you notice that your answers to stakeholders are very, very different. Ten times better than before. It’s like you were so busy working that you didn’t notice the sunrise. But the sun only rose for you and everyone else is still in darkness until they too start to use the model.
12 May 2025 — Being good at architecture is not about IQ. Obviously IQ helps but a moderately smart person with the correct lenses to view the architecture will beat an ultra-smart person with the wrong lenses almost every time.
13 May 2025 — Information is a passionless subject. That is why it is almost never what drives an organisation unless it too needs to be passionless. What drives most of the commercial world is passion. Your architecture must appeal to the senses.
14 May 2025 — Enterprise Architecture is not Information Systems Architecture. Mixing the two up is like mixing up Programme Management with Programming.
15 May 2025 — Enterprise Architecture is less like the design of residential buildings and more like the design of commercial buildings.
16 May 2025 — In IT departments in the 90s, the TOGAF metamodel would have been interpreted as IT domains with Business Analysis of the business domain. Many organisations are still stuck in the 90s. Because one of the defining characteristics of Enterprise Architecture is that the business domain is architected not just analysed. It’s not TOGAF Business Analysis, it’s TOGAF Business Architecture.

17 May 2025 — “Each new situation requires a new architecture.” — Jean Nouvel
18 May 2025 — Companies that use AI to shrink headcount will be overtaken by hungry competitors that use AI to grow.
19 May 2025 — Companies that stick with 1990s business and IT practices will inevitably fail because those practices weren’t able to manage the complexity of a 2010s organisation let alone a 2020s one. The warning signs are bloating middle management, bloating IT department, projects getting ever slower to deliver and the c-suite becoming more PR than leadership. All four of those problems can be fixed by Enterprise Architecture.
20 May 2025 — Can Enterprise Architecture really turn an also-ran company into a market leader? Yes. Can it do it over night? No. But you’d be amazed how many quick wins it can find in a quarter or two.
21 May 2025 — Stop to smell the roses. The drive in EA is always towards efficient operations but it can be taken too far. If you over-optimise the architecture or make it too mechanical, it will be a miserable place for people to work and people will leave. So truly efficient operational architecture includes the roses and time to smell them.
22 May 2025 — Enterprise Architecture allows 300 employees to do the work of 1000. A poor manager sees 700 redundancies. A smart manager looks at this formula and sees 1000 employees can do the work of 3000 which will allow the business to achieve more than anyone imagined… to grow.
23 May 2025 — Sometimes you’ll get a stakeholder who is so far off point that answering their question is close to impossible. Yet you are an architect and answer them you must. Practice your soft skills.
24 May 2025 — “Everything inspires me; sometimes I think I see things others don’t.” — Norman Foster
25 May 2025 — When you discover obvious inefficiency in the existing organisation that would mean expensive change… or a potential To-Be could involve taking away work from two departments to create a new department… or anything else that might involve a major shift around of employees… don’t dismiss it as too big. Tell the stakeholders about it! Most of the time they won’t want such a large change. But there is always some great junior manager waiting to be promoted, senior managers retiring, others moving on, etc. While the idea might get shot down, it might also be exactly the opportunity the stakeholders need.
26 May 2025 — In building architecture, the architect makes far more of the decisions than an Enterprise Architect. In EA, the stakeholders often decide where nearly all of the equivalent of walls and floors will go. They are the ones with the expertise in their part of the organisation.
27 May 2025 — Run the numbers. As an Enterprise Architect, it’s essential you become familiar with budgets and the cost of projects. Half of the bad architecture in the world would not even have been suggested if the architect had any idea how much it would cost to build and operate. The architect would have produced a more suitable design.
28 May 2025 — CEOs, COOs and especially CIOs should note that if your IT department claims to have experts in Digital Transformation, those “experts” can be let go on the grounds of incompetence. Because Digital Transformation is a business discipline not an IT discipline. Digital Transformation is a large-scale move of the value propositions from physical to digital.
29 May 2025 — Bureaucracy is supposed to be about doing just enough of the right thing with the correct checks and balances. But a bureaucracy is a beast hungry to expand itself to control everything. As an architect, you must both embrace it and minimise it.
30 May 2025 — Value Streams are used to identify what the organisation does to generate value. If you focus on what value it generates for the organisation, that is the path to mediocrity in the markets at best. We all know how bad it is when a product or service is focussed on value for its maker instead of value for you as a customer. Value Streams must focus on value for the customer.
31 May — “Nothing like that warm and fuzzy Soviet architecture… Pretty much as close to the Klingon home world as you’re gonna get.” — Josh Gates
01 Jun 2025 — In the days of slide rules and pencils, Boeing designed the 747. The introduction of CAD almost immediately afterwards meant engineers spent more time learning to use software than on Engineering. That switch of focus meant it took 46 years for a larger competitor to fly — the Airbus A380. Engineering suffered because so much IQ was poured into the wrong thing and it took almost half a century to recover. The same thing has happened in business. Except it happened twenty years later than Engineering and the recovery is not yet in sight.
02 Jun 2025 — Any enterprise that involves more than a few employees is a complex thing to architect.
03 Jun 2025 — Take a look at your deliverables. For an Enterprise Architect, almost all of them should be designs relating to the business domain.
04 Jun 2025 — If you’re ambitious to get to the top of architecture, remember it is about people and their talents. When you help the most talented of your stakeholders to get to the top of their part of the organisation, they will be keen to help you get to the top of architecture.
05 Jun 2025 — CEOs, COOs, CIOs and especially Programme Directors should note that if your IT Projects team claims to have experts in Digital Transformation, those “experts” can be let go on the grounds of incompetence. Because Digital Transformation involves not just one project or even one programme but dozens of programmes all at the same time. Transformations are gigantic and transform almost every part of the organisation as one. That’s why they’re called Transformations.

06 Jun 2025 — Architecture requires honesty. Enterprise Architecture especially so. Not just about today or the future but about the past too.
07 Jun 2025 — “I don’t want to be interesting. I want to be good.” — Mies Van de Rohe
08 Jun 2025 — The people at the top of your organisation are often worth massive salaries in the same way top sports people are worth massive fees. The 1% of the 1% of the 1% drawn from an entire industry have talent that cannot easily be measured. Just like a transfer between sports teams, performance might not have any relation. It is the potential of the talent that costs.
09 Jun 2025 — It’s flavour of the month again to be worried about AI because it has started to lie and deceive. When almost all of the AI industry is built by people who think it is OK to steal, fake expertise and outright lie to get their way, what did we expect?
10 Jun 2025 — An Enterprise Architect can show you designs for enterprises. Because that’s what an Enterprise Architecture does — architects enterprises.
11 Jun 2025 — CEOs, and COOs can safely fire managers and consultants who suggest using AI to replace employees. Those are incompetents trying to destroy your business under the guise of saving you money. It’s a managed-decline mindset and it’s deadly to business. You let 1000 employees go… your competitors train their own 1000 to use AI and do new things. You’re shrinking, they’re growing. Who do you think will win?
12 Jun 2025 — For an enterprise to succeed, it must have a strong sense of what is real.
13 Jun 2025 — Although there is an Enterprise Architect, Enterprise Architecture is not the work of one person but of a team. Like the design of a skyscraper, there is too much for any one architect to do it all.
14 Jun 2025 — “For us to deem a work of architecture elegant, it is hence not enough that it look simple: we must feel that the simplicity it displays has been hard won, that it flows from the resolution of demanding technical or natural predicament.” — Alain de Botton
15 Jun 2025 — Your organisation has weasels. A lot of them. And many of them will be very good at being weasels. If you try to build an architecture that stops them, they’ll find a way to disrupt, go around or even destroy it. The trick with weasels is to divert their energy outwards. Architect to let them use their weasel ways on things outside of your organisation and for its gain… divert their attention towards competitors or awkward suppliers.
16 Jun 2025 — Why would an organisation develop Capabilities instead of a strong push to achieve Objectives? Because Capabilities allow an organisation to rapidly respond to changes in a market.
17 Jun 2025 — Sometimes you’ll have to bite your tongue for the sake of the big picture. Someone will do some work and you know it’s awful. You know the employees will suffer it for months or even years. Yet you also know the creator of the work cannot produce anything better within the timeframe and budget. Work hard to make sure that someone isn’t you.
18 Jun 2025 — Fun fact: the fake Enterprise Architects in IT departments can easily be replaced by AI and it will almost certainly do a better job faster. But real Enterprise Architects cannot be replaced by AI because almost all of the AI training data comes from the fake EAs. So there isn’t an AI that knows how to architect an enterprise.
19 Jun 2025 — An enterprise is an enterprise. If you think of an enterprise as something else, such as thinking of it as a system, it’s a cognitive trick because you want to achieve an outcome of some sort. At no point did the enterprise become that something else. That only happened in your head.
20 Jun 2025 — Digital Transformation is an approach for executive management and leads to a transformation of the organisation. The biggest losers are likely to be middle management of the organisation because the need for them drops massively. So if your middle management tells you Digital Transformation is something you can ignore and that it’s just IT stuff, they either don’t know what they’re talking about or are deliberately putting their jobs above the success of the company.
21 Jun 2025 — “When friends come to Rome in early summer to visit me I like to take them to the Pantheon during thunderstorms and stand them beneath the opening of the feathery, perfectly proportioned dome as rain falls through the open roof against the marble floor and lightning scissors through the wild and roiled skies. The emperor Hadrian rebuilt the temple to honor gods no longer worshipped, but you can feel the brute passion in that ardor in the Pantheon’s grand and harmonious shape. I think gods have rarely been worshipped so well.” — Pat Conroy
22 Jun 2025 — Sometimes senior people in your organisation will make a deal on a golf course or in a country club or wherever. It’s just the way business is done sometimes. It’s important to drill into your execs that the Enterprise Architecture team needs to do an Impact Assessment before the details are agreed. Otherwise those details can force both organisations to spend millions to achieve nothing. It’s easy enough to adjust the details so it’s a win-win but only before the signatures are wet.
23 Jun 2025 — The mental skills required to be a successful bureaucrat are not the same as those required for an architect, marketer, machine operator, engineer, etc. An organisation that becomes too bureaucratic will mostly reward the bureaucratic mindset and you can guess the negative outcomes. So be careful when you architect to design for a broad spectrum of talents to flourish.
24 Jun 2025 — If you have 1000 employees and train them to use the power of AI, you effectively have 5000+ employees. Imagine the leap in the quality of your products and services with that many employees. Imagine the markets you can storm.
25 Jun 2025 — Enterprise Architecture is not like Information Systems Architecture. The architect of an information system only has to deal with one kind of flow — information. The architect of an enterprise has to deal with many kinds of flow — people, talent, capability, competence, finance, resources, persuasion, markets, investment, politics, etc. as well as information.
26 Jun 2025 — Fixing some problems can be too hard for your organisation and its people. But there are always a million other problems to fix. Before you bring in outside help to fix a problem, ask your stakeholders if it would be better to change direction… to fix other problems that your organisation and its people already know how to fix.
27 Jun 2025 — Enterprise Architecture is mostly descended from Organisational Design and BPM. It is an evolution of them.
28 Jun 2025 — “Good ideas come from everywhere. It’s more important to recognize a good idea than to author it.” — Jeanne Gang
29 Jun 2025 — Should anyone fear Enterprise Architecture or AI leading to lost jobs? No. There is always more work to be done. Things can always be done to a higher standard, a greater quantity, better tested, with higher output and so on. Smart managers will find ways to re-deploy good employees. A company that uses EA or AI to shrink its workforce will always lose to a competitor that uses EA or AI to grow.
30 Jun 2025 — When IT departments use Environment Diagrams, it quickly becomes obvious that Senior Solution Architect is the highest architecture role needed in IT.
01 Jul 2025 — Enterprise Architecture is unique in that it allows the creation of an Integrated Management System. Before EA, an organisation might have many management systems — often one for each department — and many meetings in order to keep them aligned. With EA, there can be a single, coherent and well-integrated management system for the entire organisation.
02 Jul 2025 — You can’t do that because [thing you learn on first day about X] will happen! <— Never say this to smart people who have many years of expertise in X unless you want to look like a doofus. Instead ask, but everyone is told [thing you learn on first day about X] how did you get past it?
03 Jul 2025 — Enterprise Architecture ensures the left hand knows what the right is doing.
04 Jul 2025 — The bigger the organisation, the more fog and cloud. It becomes difficult or impossible to see one part of the organisation from another. It becomes difficult or impossible for the people at the top to know what the people at the bottom are doing and vice versa. By publishing a complete model of the enterprise’s architecture, you can clear the fog and cloud.
05 Jul 2025 — “Good ideas come from everywhere. It’s more important to recognize a good idea than to author it.” — Jeanne Gang
06 Jul 2025 — In the 1960s, the first computer networks became a thing and Information Systems Architecture was born not long after. Information Systems Architecture is the structure of multiple information systems and how they integrate data. Whereas Enterprise Architecture is the structure of the enterprise — a different subject. It didn’t grow out of Information Systems Architecture, rather that was the first example to be improved by the better understanding of the enterprise’s structure given by Enterprise Architecture.
07 Jul 2025 — Every time you make an architectural change to your organisation, it puts employee jobs at risk. Which puts things like their mortgage and ability to feed their kids at risk. Or at least it can appear as such. Minimise that risk if you want a positive reaction. Make sure people know their kids and mortgages are safe.
08 Jul 2025 — Almost every business problem has a frame that will reduce it to something everyone understands. As an architect, it’s your job to find that frame and reframe everyone else’s thinking about it.
09 Jul 2025 — Traditional design of an enterprise was fragmented with many different approaches depending on which parts of the enterprise were being designed. Whereas Enterprise Architecture is an integrated approach to the design of an enterprise. That means it’s a single, coherent approach to every part of an enterprise.
10 Jul 2025 — How much business experience do you need to be an Enterprise Architect? About as much as a Programme Manager. In other words, it certainly can’t hurt but many are successful in both professions because they lean on the business experience of those around them. Which may even be better.
11 Jul 2025 — The value of Environment Diagrams (also known as System Context diagrams) cannot be overstated. If you want to cut through IT bureaucracy and prove IT only needs Solution Architects and Senior Solution Architects, require the IT department provides Environment Diagrams for its part of the Enterprise Architecture.
12 Jul 2025 — “Even if the chance of impacting global change is slight and we don’t know our chances of success, our ethical obligation is not simply to advance architecture, but to find ways to advance society and expand people’s networks — one local intervention at a time.” — Graham Owen
13 Jul 2025 — There is no such thing as Enterprise IT Architecture. The idea that an Enterprise Architect might work in an IT department is a myth that has been perpetuated since the first spaghetti diagrams confused two different domains on one piece of paper. A huge amount of shamanism has built up around dealing with the complexity of the spaghetti diagrams. Whole books on how to wiggle your hips to make the spaghetti manageable. But the spaghetti doesn’t exist except on those diagrams. IT departments spend millions to employ people who solve complexity that doesn’t exist.
14 Jul 2025 — If your organisation stopped using Zachman or TOGAF because they’re terrible for the delivery of new IT systems, have you consider that it’s both true and not what they are for?
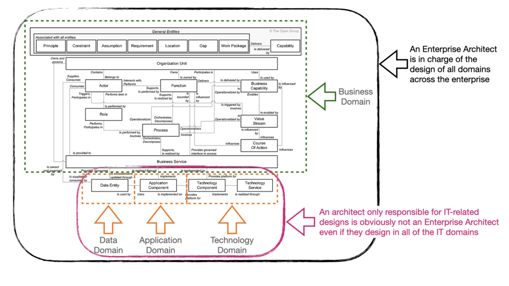
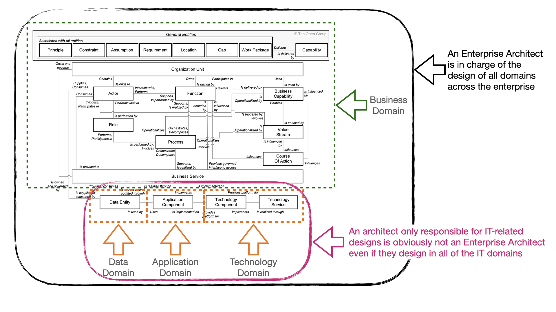
15 Jul 2025 — Enterprise Architecture is not the architecture of the enterprise’s IT systems, it is the architecture of the enterprise. It has always been the architecture of the enterprise and has never been about IT. The proof? Below is the original Zachman Framework. Try to find IT in it.

16 Jul 2025 — As an architect, you must be able to examine a situation from the perspective of each stakeholder. Including the ones you’ve never met.
17 Jul 2025 — How much business experience do you need to be an Enterprise Architect? About as much as a Programme Manager. What both roles need is for you to speak the domain-specific language of business.
18 Jul 2025 — Information theory is seductive but one of the worst at explaining why an enterprise operates the way it does. Capability theory is slightly better but has major gaps. There are many others. Enterprise Architecture via a complete model of the enterprise has the strongest explanatory power of any theory to explain enterprises because it unites many incomplete theories into a single complete one. It is a unified theory of enterprise operations. https://en.wikipedia.org/wiki/Explanatory_power
19 Jul 2025 — “Indeed, ‘brute force’ solutions are often characteristic of advanced cultures, not primitive ones. The Romans and their predecessors spent a long time figuring out how to build arches… and virtually all our buildings today use post-and-lintel construction, precisely what the arch was devised to replace. We have better materials and more money, and given that, arches are usually not worth the extra complexity.” — Henry Spencer
20 Jul 2025 — Suppose your employer or customer badly abuses an industry standard term. It institutionally claims Digital Transformation is another name for IT projects. Or thinks its Solution Architects are Enterprise Architects. Or whatever. You can suggest they change but you may have to suck it up because they pay the bills. But you need to keep the real meaning fresh in your mind if you want to talk to other architects out in the real world. Because otherwise you’ll steadily lose sight of the standards. Conversely, if you keep the real meanings fresh in your mind, they may steadily seep into your organisation — which can only be a good thing.
21 Jul 2025 — When a business expert talks about how a business can take advantage of IT, all of your focus should be on the business part because they are a business expert.
22 Jul 2025 — Do you want your company to grow? Do you want your country’s economy to grow? Then you should make sure your organisation learns Enterprise Architecture. Not the fake version IT departments push but the real thing. Enterprise Architecture can help you move smart people from being trapped in revenue-sucking roles into useful, productive, revenue-generating roles.
23 Jul 2025 — One of the best approaches to Enterprise Architecture is to manage complexity by designing lots of very simple things and connecting them. Complexity can be an emergent property of simplicity.
24 Jul 2025 — Enterprise Architecture allows you to publish your complete model which means everyone gets to see the whole structure of the organisation. This in itself can be a revolution in the design of organisations.
25 Jul 2025 — Zachman’s original paper showed Information Systems Architecture as a use case for his framework. In other words, the framework is something that can be used for many other things.
26 Jul 2025 — “Architecture has its own realm. It has a special physical relationship with life. I do not think of it primarily as either a message or a symbol, but as an envelope and background for life which goes on in and around it, a sensitive container for the rhythm of footsteps on the floor, for the concentration of work, for the silence of sleep.” — Peter Zumthor
27 Jul 2025 — If Enterprise Architecture is not the architecture of the enterprise’s IT, what is it? It is the structure of the enterprise. It is the structure of its people plus the structure of its processes plus the structure of its resources plus the structure of its locations plus the structure of its capabilities plus the structure of its reporting plus the structure of its governance plus the structure of its information as well as the structure of its IT. All of those structures can be architected. When you put all of them together, you get Enterprise Architecture — the architecture of the enterprise.
28 Jul 2025 — Just as the vast majority of TOGAF’s metamodel is the business domain, the vast majority of an Enterprise Architect’s deliverables are in the business domain and therefore the architect must have business skills to match.
29 Jul 2025 — In architecture, success is often in attention to details. You can only get to the right details if the big picture is also right.
30 Jul 2025 — A lot of senior people have imposter syndrome because, although they are highly competent, they don’t really understand what is happening underneath or around them. Enterprise Architecture can help them to understand it and be certain their decisions are good.
31 Jul 2025 — At least 80% of people who claim to be an Enterprise Architect cannot architect an enterprise. Imposter Syndrome is much less of a problem in the profession than actual imposters.
01 Aug 2025 — There are two main structures in an enterprise, the business model and the operating model. The business model is what the organisation does in order to be a success, the operating model is how it does it. Each has a structure and those structures are intertwined.
02 Aug 2025 — “Architecture and urban design, both in their formal and spatial aspects, are seen as fundamentally configurational in that the way the parts are put together to form the whole is more important than any of the parts taken in isolation.” — Bill Hillier
03 Aug 2025 — Maybe an architect makes fewer mistakes than most but everyone makes them. In architecture, you need to be able to rapidly admit your mistakes and fix them. Normally, the earlier you admit the mistake, the cheaper it is to fix. Can this cause you reputational damage? Yes. But not as much as trying to cover up a mistake. This is an ethos you need to transmit to all your stakeholders. Because if they make a mistake, you absolutely want them to come to you as early as possible. So make it clear to them that admitting mistakes will improve their reputation in your eyes.
04 Aug 2025 — In architecture, it is better to be a good all-rounder than almost anything else.
05 Aug 2025 — You can think of an enterprise as a system but just because you can do that does not mean it is true. It’s just sometimes a useful way to think… mostly if your aim is to deliver IT systems. If the enterprise were a system, every business leader would be taught to think that way. They are not.
06 Aug 2025 — Business Competence is usually what your organisation was set up to do well… though perhaps not directly what its customers buy. One of Apple’s core competencies is Design but it does not sell design services to its customers.
07 Aug 2025 — It’s possible Enterprise Architecture should have been called Operating Model Architecture.
08 Aug 2025 — Competition gave us almost everything tangible in the world. The times of highest competition are when we are most creative. If you want your architecture to win, identify its competition and beat them.
09 Aug 2025 — “Architecture is the thoughtful making of space.” — Louis Khan
10 Aug 2025 — There is a major difference between Zachman-style architecture and the Paris-style modelled architecture seen in TOGAF. Because the former focusses only on Completeness, it always carries the danger that the end design will lack Coherence. What does that mean? Zachman-style allows for the architecture to be lots of small pieces of design to add up to a complete design, e.g. for a few dozen process designs to be made separately. The trouble is, those separate designs might not be logically consistent and might even be incompatible with each other.
11 Aug 2025 — Despite its name, Information Systems Architecture — the structure of all the IT systems in an organisation — is really nothing like architecture and is very much like town planning. This contrasts with Enterprise Architecture — the structure of the enterprise itself — which is very much like building architecture.
12 Aug 2025 — Never underestimate the ability of extremely smart people to say or do extremely dumb things. Architecture is filled with extremely smart people.
13 Aug 2025 — Almost no one with a technical background wants to become a Business Architect because it doesn’t interest them… until they understand Capabilities and discover they can see something almost none of the business people in their organisation can see. https://classiq.co.uk/2019/10/31/how-to-recognise-a-capability/
14 Aug 2025 — The main purpose of a model is to communicate the architecture. Whether that’s before it is built, during the build or after completion. The second most important purpose of a model is to ensure coherence.
15 Aug 2025 — The problem with going from alchemy to chemistry is the alchemists will lose their prestige and pay. Which means they will fight until the end. It’s important to remember the alchemists never deserved that prestige or pay and it’s inevitable that chemistry will surpass alchemy.
16 Aug 2025 — “More even than the work of the great architects, I loved buildings that grew silently with the centuries, catching and keeping the best of each generation, while time curbed the artist’s pride and the Philistine’s vulgarity, and repaired the clumsiness of the dull workman.” — Evelyn Waugh
17 Aug 2025 — A new organisation is going to be set up.
What are its objectives?
Who does it need to employ and what will they do to meet those objectives?
What resources will they need?
How will they know the objectives are being met?
The answers to these questions elicit the start of the structure needed… the Enterprise Architecture needed.
18 Aug 2025 — When building a Value Stream, the Value it shows must always be to the customer of the Stream. Why? Because what’s valuable to your organisation is irrelevant to the customer.
19 Aug 2025 — An existing organisation is going to be changed. The same questions apply as when a new organisation is going to be set up.
What are the objectives?
Who does it need to employ and what will they do to meet those objectives?
What resources will they need?
How will they know the objectives are being met?
The answers to these questions elicit the start of the changes to the structure needed… the Enterprise Architecture needed.
20 Aug 2025 — One of the best gauges of an organisation is the ratio of people inside/outside of Core Business.
21 Aug 2025 — If you add strict entry, exit and performance criteria to a Process, it becomes indistinguishable from a Service. Everyone sane adds strict entry, exit and performance criteria to every Process.
22 Aug 2025 — Enterprise Architecture is not EITA. When IT people falsely claim to be an EA, it’s equivalent to: design the electrical wiring for a building then claim to be the building architect. When an actual building architect talks to them, they don’t understand… except when the building architect talks about the wiring.
23 Aug 2025 — “The character of the architectural forms and spaces which all people habitually encounter are powerful agencies in determining the nature of their thoughts, their emotions and their actions, however unconscious of this they may be.” — Hugh Ferriss
24 Aug 2025 — In building architecture, BIM replaced CAD decades ago. BIM uses a single model and all diagrams are extracted from it. It also keeps information on everything. This all massively reduces the risk of mistakes and helps the build project in all kinds of ways. A good EA tool is the same. One model of the enterprise and everything is extracted from it.

25 Aug 2025 — The more you try to architect people into uncertainty — particularly reduction of headcount — the more resistance you will face. Change your thinking. Architect people towards both certainty and productivity.
26 Aug 2025 — An Enterprise Architect is the person who oversees all of the work done in the TOGAF ADM not just someone who only does a phase or two. This is normally done hand-in-hand with the Programme Manager.
27 Aug 2025 — Can a Business Analyst become an Enterprise Architect? Yes and they might be perfect for it. There is no one source for Enterprise Architects, the role is far more about aptitude than background.
28 Aug 2025 — If your current organisation is heavy on office politics, you need to do two things. First, swim with it not against it. Second, use it as an opportunity to improve your skill at office politics. No, you won’t want to stay there but you can still use the bad situation as a way to grow. An architect who has the ability to successfully navigate office politics to their advantage is a good architect.
29 Aug 2025 — It is simple logic that a company with 1000 AI-trained employees can do more than a company with only 100. A profitable company that uses AI to reduce headcount is on a path to failure. The path to success is to train more employees to use AI.
30 Aug 2025 — “Art flouts convention. Convention became convention because it works.” — Stewart Brand
31 Aug 2025 — In an EA tool, draw an Operating Model Canvas and complete it for your organisation. In the same EA tool database, recreate the top few levels of your organisation’s org chart. Connect the items in the Canvas to the correct parts of the org chart. Fix any gaps and align them — things on the Canvas that don’t have an owner are probably wrong; departments that don’t own anything mean you’re missing something from the Canvas; etc. Once you’re done, compare it with reality and you will start to see the architecture of your organisation. Work to make it close to reality. This doesn’t make you an Enterprise Architect but it puts you on the path.
01 Sep 2025 — There’s no one background that produces good Enterprise Architects, people with the potential can come from anywhere.
02 Sep 2025 — No amount of Information Systems Architecture is an Enterprise Architecture. The design or implementation of Information Systems is not EA. Enterprise Architecture is the *architecture of the enterprise*. All of it.
03 Sep 2025 — Architects [Design] which they turn into [Deliverables] which get allocated to [Projects] who [Implement] them for eventual [Deployment].
04 Sep 2025 — When you are employed in a Change profession, it can seem like the organisation is constantly changing. The truth is most companies are fairly stable because stability is usually what delivers the greatest profit.
05 Sep 2025 — Information System Architecture (note the singular) is the structure of an information system.
Information Systems Architecture (note the plural) is how all of the information systems are structured and integrated.
Data Architecture is the structure of all the data used by the information systems.
The above are what form the bottom row in the TOGAF metamodel.
The dominant part of the TOGAF metamodel is what it calls Business Architecture domain; the structure of the routine operation of the organisation. Just as the others are architected, the routine operations are not just analysed but architected.
The sum of all these structures is Enterprise Architecture. All domains are architected.

06 Sep 2025 — “Architecture is shaped by human emotions and desires, and then becomes a setting for further emotions and desires. It goes from the animate and inanimate and back again. For this reason it is always incomplete, or rather is only completed by the lives in and around it. It is background.” — Rowan Moore
07 Sep 2025 — The bigger the organisation, the more people who will notice something wrong that could be fixed. Usually, their outlet should be their boss. Their boss’ outlet should at least in part be the Enterprise Architecture team. Even small problems might point to something larger or change the direction of developing the architecture. What can seem like a small problem in one part of the organisation can point to a major problem elsewhere or shed light on an opportunity for a completely different approach.
08 Sep 2025 — Enterprise Architecture is a lot more like commercial building architecture than residential. We don’t design houses, we design factories, bus depots, machine shops and offices.
09 Sep 2025 — A Solution Architect is someone who finds a solution for the business requirements. Whereas an Enterprise Architect is someone who designs the enterprise that has those business requirements.
10 Sep 2025 — Architecture is a visual realm and architects are visual people. You can even find visual words in their language as they often say things like, “I see what you mean” and “that looks right to me”.
11 Sep 2025 — Various teams and projects perform the phases of the TOGAF ADM. The Enterprise Architect is in charge of overseeing them all.

12 Sep 2025 — It’s worth understanding that, if Enterprise Architecture ever was about IT, that idea became obsolete before Windows NT 4 did. By the late 1990s, there were people who could architect enterprises. They are the only people with a valid claim to the job title Enterprise Architect.
13 Sep 2025 — “There is a truism in the world of architecture that design creates culture.” — Tilar J. Mazzeo
14 Sep 2025 — Unless you can draw the plans for a building, no amount of looking at buildings or reading books about them would make you an architect. An architect is someone who takes ideas for a building and turns those ideas into something that can be built by drawing plans that describe it. It is the same in Enterprise Architecture. No amount of working in an enterprise or reading books about them would make you an EA. You must be able to draw the plans for it.
15 Sep 2025 — If you treat the TOGAF ADM as if Phase B is Business Analysis, it does not work. Phase B is Business Architecture. Business Analysis and TOGAF Business Architecture are two different professions. Business Analysis is what comes after Business Architecture. Business Analysis is part of Phase C not B.
16 Sep 2025 — Theorists have a horrible tendency to disappear into their theories and eventually ignore reality. A good architect concentrates on reality. If you cannot make a theory work in reality or it doesn’t work most of the time, ignore the theory. Do what works in reality.
17 Sep 2025 — Enterprise Architecture is the architecture of the enterprise. That tautological sentence might only make sense to you if you know what an enterprise is and know what components can be used to build an enterprise.
18 Sep 2025 — “I’m a building architect!” “Really? What buildings have you architected?” “Well, I don’t actually architect buildings, I design the electrical wiring.” “Well, at least you’re qualified and experienced as a building architect, that’s something.” “Ah, no, I’m self-taught to design the wiring.” Replace building with enterprise and wiring with IT and you have many conversations about Enterprise Architecture.
19 Sep 2025 — Most organisations can be described with just a few top-level Value Streams that show the broad strokes of what it does to create value for its customers.
20 Sep 2025 — “Architecture is shaped by human emotions and desires, and then becomes a setting for further emotions and desires. It goes from the animate and inanimate and back again. For this reason it is always incomplete, or rather is only completed by the lives in and around it. It is background.” — Rowan Moore
21 Sep 2025 — Most people have no idea how much things costs. A Solution Architect might spend 5 days to find a solution £500 cheaper without ever realising their mistake. A developer might choose expensive components for a flagship product without ever realising it means no more free demos for potential customers. A Process Architect might redesign a department simply because the old design looked dated. And so on. Always run the numbers.
22 Sep 2025 — Study the org chart. Less the names, more the job titles and the structure. There you will start to see the enterprise’s architecture. Who does what and who is in charge of it being done.
23 Sep 2025 — It is a national shame that the British Computer Society has staked a claim to Enterprise Architecture. It is as though an electricians union wants to control architecture instead of Royal Institute of British Architects. The BCS predictably and wrongly thinks EA is about the design of IT systems and is wholesale misleading my country. Enterprise Architecture is for the design of enterprises. The hint is in the name.
24 Sep 2025 — TOGAF Business Architecture is an evolution of BPM. The TOGAF documentation talks all about its tools but says nothing about the structure of the business whereas BPM’s main focus is that structure. Get trained and certified in BPM first. Then TOGAF Business Architecture training is optional because it should be obvious to you.
25 Sep 2025 — The Paris School of Enterprise Architecture is inevitable because it’s the only one that works. Organisations that adopt it will steadily outperform their competitors.
26 Sep 2025 — Every company that uses AI to shrink its employee numbers will eventually be put out of business by companies that use AI to enhance and grow their employee numbers.
27 Sep 2025 — “It is not an individual act, architecture. You have to consider your client. Only out of that can you produce great architecture. You cannot work in the abstract.” — I. M. Pei
28 Sep 2025 — Most companies think Enterprise Architect is a fancy name for IT architect. Most companies also think Business Architect is a fancy name for Business Analyst. Those are companies headed for mediocrity at best or failure at worst. Because those are companies that don’t even know what they’re talking about internally so imagine how they’ll fare when they have to compete with companies that do know.
29 Sep 2025 — The higher you rise, the more competition you will face. This is as true in architecture as anywhere. Perhaps more so because an Enterprise Architect is always in competition with senior and middle managers who think they know better.
30 Sep 2025 — There are two versions of Business Architecture that work. There’s the real thing — the structure of the business model. And there’s the misnamed TOGAF one which should really be called Business Service Architecture — a service-oriented evolution of BPM.
01 Oct 2025 — The main points of a building architect’s plans are to allow the customer to see what they are buying and the project managers and builders to see what they need to build. It is the same in Enterprise Architecture. The EA plans and models are not an end in themselves, they are a means to an end. They connect what we have with what we want to have.
02 Oct 2025 — Obviously, unless you want to be one of them, you cannot refuse to create architecture that reduces headcount. But you can be in there early enough to find ways to repurpose people into productive roles instead. There is never a need to reduce headcount of productive employees.
03 Oct 2025 — You can only learn so much from books about Enterprise Architecture. Like flying a plane where you can only learn theory from books before you have to get in an aircraft and fly it, EA is something you need to do in order to understand it. If you want to be an EA, model a complete enterprise from top to bottom. Then you can fly.
04 Oct 2025 — ‘In the matter of reforming things, as distinct from deforming them, there is one plain and simple principle; a principle which will probably be called a paradox. There exists in such a case a certain institution or law; let us say, for the sake of simplicity, a fence or gate erected across a road. The more modern type of reformer goes gaily up to it and says, “I don’t see the use of this; let us clear it away.” To which the more intelligent type of reformer will do well to answer: “If you don’t see the use of it, I certainly won’t let you clear it away. Go away and think. Then, when you can come back and tell me that you do see the use of it, I may allow you to destroy it.”’ — Chesterton’s Fence, G.K. Chesterton
05 Oct 2025 — Why do you need to produce an As-Is model before you produce the To-Be? At the very least, it’s because Chesterton’s Fence applies as much to Enterprise Architecture as anywhere else.
06 Oct 2025 — An Enterprise Architect must have at least a basic level of understanding of Economics.
07 Oct 2025 — The choice is between focus on the objective, focus on the capability that might or might not deliver ad hoc objectives or focus on process so you can always execute no matter what objective. Or you can do like almost every organisation and focus on them all because you have lots of people which means you can do more than one thing at a time.
08 Oct 2025 — Roger Martin’s definition of strategy integrates perfectly with the definition of Business Capability: The ability to reliably and consistently achieve a desired effect in a market.

09 Oct 2025 — Middle managers might be consciously convinced they are essential but have the unconscious knowledge they are not. Others might be well aware. These are your most dangerous adversaries in architecture of changes to the enterprise. You can turn them into allies by helping them move into roles where they are productive and essential.
10 Oct 2025 — Break your architecture down into deliverables. It’s part of the way you can ensure the projects deliver on time, on spec and on budget.
11 Oct 2025 — “The reason for the difference between the architectural and engineering ‘climate’, so to speak, is very complex. It is partly a matter of terminology, partly a matter of historical accident, and the consequent training of architects and engineers, and mostly a matter of what is commonly supposed to be the difference in content or context — architecture being concerned with producing works of art; engineering with utility structures.” — Yanni Alexander Loukissas
12 Oct 2025 — One of the more important skills to learn as an Enterprise Architect is how to design for distributed processing. That’s humans as well as machines. The humans part is more important because you can fix a machine bottleneck by throwing better hardware at the problem. Please do not try to fix humans.
13 Oct 2025 — Some consulting firms and contractors take advantage of the sunk cost fallacy. If you’ve ever watched a project quadruple in price and deliver years late, you’ve seen it in action. It happens because the contractors and/or consultants know the customer will keep finding money until the project is done. So they stretch it out to keep them paying and keep their revenue stream going. There are simple fixes for this. Make sure you learn and implement them.
14 Oct 2025 — The starting point to understanding the TOGAF ADM is to think of each phase as a project with a different team. At first, only the Vision project will be running but steadily more projects will start and be running in parallel. Towards the end, all of the phases/projects will be running. For the Enterprise Architect and Programme Manager, there can be several iterations of the ADM per day.
15 Oct 2025 — If you wan to understand Enterprise Architecture, you need to model an enterprise from Level 0 down to Level 6 or in the other direction. You have to do all of the levels. Start with an Operating Model Canvas and work your way down to the flowcharts. Or start with the flowcharts and steadily work your way up to the Operating Model Canvas.
16 Oct 2025 — Should you learn TOGAF Business Architecture or should you go on a BPM course instead? If you can only do one, do the BPM course. If you can do both, do the BPM course first.
17 Oct 2025 — Clean sheet design is the easiest kind of Enterprise Architecture. Efficient redesign of an existing, well optimised enterprise is the hardest. Most architecture work is redesign of an existing, poorly optimised enterprise.
18 Oct 2025 — “If Nature had been comfortable, mankind would never have invented architecture.” — Oscar Wilde
19 Oct 2025 — A 1000-employee company that uses AI to become a 100-employee company is shrinking
A 100-employee company that uses AI to become a 1000-employee company is growing
An architect should concentrate on looking for growth.
20 Oct 2025 — AI might take a significant hit over the coming years as all of the questions people used to ask in public forums stop being asked there. It means the training data will become stale for many topics. Expect this to have an impact on your architecture.
21 Oct 2025 — Unless you have edited one in an Enterprise Architecture tool, you almost certainly don’t know what an EA metamodel is or what it controls. Anyone who has created SQL database schemas will recognise it straight away once they edit a metamodel in an EA tool.
22 Oct 2025 — Whether it was intended to be or not, the Zachman Framework is a lens you can hold up to an enterprise in order to determine its architecture. Once you have learned to use it that way, you can also use it to design new enterprises. Hold it up and fill in the blanks.
23 Oct 2025 — Since 1998 at the latest, there have been people who can architect enterprises. Therefore the only valid use of the job title Enterprise Architect is by them.
24 Oct 2025 — Why must you produce a complete model of the enterprise from top to bottom? Because you need that to see how it all links together. What was hidden in the fog will become clear and in sharp focus.
25 Oct 2025 — “Living in new shapes, reshapes our thinking.” — Lois Farfel Stark
26 Oct 2025 — Sometimes you need to get right up close in order to see the detail and understand the problem. Other times you need to look from a distance because the context matters more than the detail. As an Enterprise Architect, you’ll often have to rely on more junior colleagues to see the detail. Even though in theory you can see the context of the whole enterprise, sometimes you’ll have to rely on more senior colleagues to see the big picture.
27 Oct 2025 — Negotiate with stakeholders, design the enterprise, draw the plans, approve the detail plans, oversee the projects, oversee the migration.
28 Oct 2025 — Drawing a metamodel in an EA tool and editing the EA tool’s metamodel are two completely different things.
29 Oct 2025 — TOGAF works out of the box. It’s over-bureaucratic and badly documented but it works. The bad documentation means you need to be an experienced Enterprise Architect to get it to work. What it doesn’t work for is IT because it’s an EA framework not an IT framework. TOGAF is what comes before.

30 Oct 2025 — Enterprise Architecture is not just architecture with the scope of the enterprise, it is architecture of the whole enterprise.
31 Oct 2025 — A lot of people use the word Strategy when what they mean is Planning. Or worse, they mean their fantasies.
01 Nov 2025 — “One afternoon he started to talk about his collection of books. Of 3000 books, he found only 30 worth keeping. We were all ready to take notes, expecting Mies to tell us the titles of those 30 books. Mies, instead, with a big smile on his face told us they were important only to him and we must find our own 30 by ourselves.” — Werner Blaser
02 Nov 2025 — There are two main legal definitions of the word “Enterprise” — a large organisation (usually for profit) or a business endeavour. So which one does Enterprise Architecture cover? It was developed to allow the design of large organisations. But that means it’s also suitable for the design of the second because that usually involves a subset or smaller but similar design to an organisation.
03 Nov 2025 — One company used Enterprise Architecture to do with 300 employees what its competitors could not do with 1000. Imagine the boost to the economy if every company understood EA.
04 Nov 2025 — The majority of business people cannot see their organisation’s markets. They’re aware of them, can talk about them and might even interact with them every day but still cannot see them. It is rare for anyone to have the ability to envision the organisation as an actor within its markets. An architect should work to gain that skill.
05 Nov 2025 — When the organisation leadership decides a new strategy, the Enterprise Architect works with them to design the enterprise that can execute and then Programme Management gets project teams to build it.
06 Nov 2025 — Enterprise Architecture is primarily about the structure of the business domain which means the person who leads the EA team needs to be a business expert first and foremost.

07 Nov 2025 — Find beauty in your architecture. It should always have something to make your heart swell even if it’s tiny and you’re the only one who knows it.
08 Nov 2025 — “The fate of the architect is the strangest of all in this way. How often he expends his whole soul, his whole heart and passion, to produce buildings into which he himself may never enter.” — Goethe
09 Nov 2025 — Develop your ability to look out into your organisation’s markets and to see how those markets can be influenced because all of your most important architecture work and the structure of the organisation itself depends on those markets.
10 Nov 2025 — The closer you can bring senior stakeholders to the actual numbers they want in reports and bypass anyone who wants to massage the numbers, the more your architecture will operate as intended. Especially in the long term.
11 Nov 2025 — One of the ways you can spot bad 3rd-party documentations for TOGAF is when the author says little or nothing about Business Architecture (or confuses it with Business Analysis) and adds all kinds of their own kludges to make it work for IT architecture.
12 Nov 2025 — The more unknowns associated with a risk, the less some stakeholders will care about it even if the impact and likelihood are both uncomfortably high. Make sure your architecture deals with all high-likelihood risks at the very least.
13 Nov 2025 — A good chunk of Enterprise Architecture is diplomacy. You might have spent years learning the intricacies of a specialist area such as Risk Management only to discover the new Director of Risk Management uses a completely different approach that is old fashioned and limited. Yet they are its key stakeholder so you must find a way.
14 Nov 2025 — Enterprise Architecture is effectively an extension and evolution of Business Process Management. TOGAF makes the mistake of calling it Business Architecture when it should really be called Process Architecture. Whatever you call it, the whole reason it has a metamodel is so you can model it.

15 Nov 2025 — “Architecture is a fuzzy amalgamation of ancient knowledge and contemporary practice, an awkward way to look at the world and an inadequate medium to operate on it. Any architectural project takes five years; no single enterprise — ambition, intention, need — remains unchanged in the contemporary maelstrom. Architecture is too slow. Yes, the word ‘architecture’ is still pronounced with certain reverence (outside the profession). It embodies the lingering hope — or the vague memory of a hope — that shape, form, coherence could be imposed on the violent surf of information that washes over us daily. Maybe, architecture doesn’t have to be stupid after all. Liberated from the obligation to construct, it can become a way of thinking about anything — a discipline that represents relationships, proportions, connections, effects, the diagram of everything.” — Rem Koolhaas
16 Nov 2025 — Many formal architecture methods and frameworks directly correlate with bloating architecture teams for no obvious return. Indeed, there seems to be a strong correlation with slower output and more bureaucracy. It may even be deliberate because more architects means more fat fees for the people who create the frameworks. Obviously, what’s happening is an economic disaster driven either ignorance or greed. But it doesn’t have to be this way. Genuine Enterprise Architecture can speed up output, reduce bureaucracy, get those expensive people doing useful things and the people who make frameworks can still get fat fees. The combination would be incredible for our economies. A rising tide lifts all ships.
17 Nov 2025 — Enterprise Modelling is the core of Enterprise Architecture. It is literally impossible to understand EA unless you have modelled an enterprise.
18 Nov 2025 — Employees turn up to work each day to do things. Do. Which means that’s what the architecture of the enterprise must support.
19 Nov 2025 — Service is something provided by servants. The word servant comes from the word Latin word for slave. Which makes for some unusual thoughts about the service industry or architecture that’s service-oriented. Why is this important? Because it should inform you how to approach the architecture. If you are developing a new service, it should serve its customers as though it is their servant.
20 Nov 2025 — Sentimentality is not useful to an architect except as a tool to persuade stakeholders.
21 Nov — Enterprise Architecture is mostly about the structure of the organisation.

22 Nov 2025 — “It may sound ridiculous to say that Bell and his successors were the fathers of modern commercial architecture — of the skyscraper. But wait a minute. Take the Singer Building, the Flatiron Building, the Broad Exchange, the Trinity, or any of the giant office buildings. How many messages do you suppose go in and out of those buildings every day? Suppose there was no telephone and every message had to be carried by a personal messenger? How much room do you think the necessary elevators would leave for offices? Such structures would be an economic impossibility.” — John J. Carty
23 Nov 2025 — The architecture team is not there to be the source of all Change. If you tell managers they must get the architecture team to design any changes to a department, you will have all kinds of problems on your hands from slowing the pace of change to managers working to undermine the EA team so they get their freedom back. What is the answer? The architecture team should only be involved if the Change impacts multiple departments. However, someone from the architecture team still needs to sit in on the early meetings or at least be consulted because otherwise, how will the department head know if it will impact others?
24 Nov 2025 — Learn to see everything from different angles. Not just the architecture, everything. Rotate your viewpoint and swap pieces in or out. Compare how they change the interaction with the environment. This is part of the nature of thinking like an architect.
25 Nov 2025 — In a surprisingly large number of companies, the people at the top do not talk in MBA lingo, they talk in the lingo of their industry. This means you as an architect need to learn both languages.
26 Nov 2025 — The core of an enterprise is the org chart. That means it is central to Enterprise Architecture. Next is what those employees do. Everything flows from those two things. Who we are and what we do.
27 Nov 2025 — Ability: what we can do well internally. Capability: the effect we can potentially use our ability to achieve externally. They’re two different things. Ability: kick ball. Capability: score goal.
28 Nov 2025 — The main point of Enterprise Architecture is to have a single, coherent design for the enterprise.

29 Nov 2025 — “What is intellectually interesting about visions are their assumptions and their reasoning, but what is socially crucial is the extent to which they are resistant to evidence.” — Thomas Sowell
30 Nov 2025 — Traditionally, an operating model was something only talked about at the organisation level. More recently, it has become valid to talk about the operating model of a business unit, department or even team. Architecturally, this makes a lot of sense because it allows the development method and language to remain the same at every level of the design.
01 Dec 2025 — The complexity of an organisation cannot be gauged from the number of employees but probably can be gauged by the number of job titles.
02 Dec 2025 — You can never guarantee being able to move a market but Capability is perhaps the closest you can get. It is all about improving your chances of moving a market.
03 Dec 2025 — Whether it’s literally a blinking light or a one hundred page report, Indicators are incredibly important. They are what tell you whether the organisation is operating as expected. Build them into everything and aggregate them so people have a simple way to check them.
04 Dec 2025 — Competence is what your organisation is good at. If someone proposes an architectural change that defies the current set of Competencies, there had better be an excellent training plan as part of that change.
05 Dec 2025 — There’s a reason why most of TOGAF’s page count is about what it calls Business Architecture.

06 Dec 2025 — “Spaces that at first may appear to reflect a simple condition are much more complex when the actions of individuals and groups are factored in. These unique patterns of movement through space can and should guide the architecture we build to serve them.” — Catie Marron
07 Dec 2025 — Without realising it, many if not most people abuse the word Capability. They say they want a Customer Relationship Management Capability but that’s not true. What they want is Customer Relationship data to be available and processed. In other words, they say Capability when what they mean is System or feature of one. When you separate the two parts into data and processes, you gain far more options into how that can be implemented. Capability is something else entirely: How to recognise a Capability
08 Dec 2025 — The location of an enterprise or business unit can make or break it. Location is something that might be felt in any part of the architecture.
09 Dec 2025 — Two enterprises in the same industry can use exactly the same types of resources, similar numbers of employees, similar supply chains, software, processes and training yet one is a market leader while the other is steadily going bust. Your theory of enterprises must be able to explain this. Without it, your architecture can be the one going bust. With it, your architecture can become market leader.
10 Dec 2025 — An enterprise is not a system, it is a human endeavour. In a system, you could replace all the parts with the same or similar and the system will keep working as expected. If you tried to replace more than a few humans in one go, the enterprise would fail.
11 Dec 2025 — Unless you have designed an enterprise, you are not an Enterprise Architect. Many IT experts have confused EA with enterprise IT. They claim to be experts at EA. They are mistaken. They are IT experts. Enterprises are legally defined things and there are people who can architect those legally defined things. Enterprise Architecture is certainly the greatest leap forwards in business design for forty years. Possibly ever.
12 Dec 2025 — TOGAF Business Architecture is not Business Analysis, it is when the business is architected. Business Analysis is what comes after and analyses what has been architected.

13 Dec 2025 — “But architects are not makers of public policy and, while they can design whatever they please, they can build only what a client wants to pay for.” — Paul Goldberger
14 Dec 2025 — There are two main types of Bureaucracy, the good kind and the questionable. Bureaucracy comes from “desk” “power” but it’s reasonable in architecture to label anything that is routine, repetitive work. In other words, all of the fixed processes. X goes in and Y comes out after T time. The good kind of bureaucracy is what happens in core parts of the enterprise. Routine work is done and it leads directly to the delivery of a product or service. The questionable kind of bureaucracy is the traditional “desk” “power”. That’s the one where you can’t do something because you have to fill in a form so some random employee can eventually stamp an approval or some such. It might be a good check or balance. It might not. But those kinds of bureaucrats have a horrible tendency to expand in numbers. Part of your job as an architect is to ensure the questionable is minimised. Keep only the essential.
15 Dec 2025 — An employee’s job title does not necessarily explain all of the roles they perform. Keep a close watch for employees who have their fingers in many pies. It could be a good thing and you might want to make the architecture accommodate them better. On the other hand…
16 Dec 2025 — One of the many reasons you know TOGAF is bad at worst and dubious at best is its idea of deliverables. They’re almost all bureaucracy. The reality in architecture is we deliver designs for things. Anything else should be on a needs basis. If you redesign a Service to make it more efficient, the main likely deliverables are a set of Processes and perhaps a new Org Chart as part of the complete architecture.
17 Dec 2025 — The biggest fight in architecture (apart from with other architects) will always be against bloat within middle management. It is a tough fight because your opponents have power and prestige. If you try to destroy the bloat, the bloat will most certainly fight back.
18 Dec 2025 — As an Enterprise Architect, you must learn to see the organisation as the board sees it. Then as the heads-of see it. And so on down the way.
19 Dec 2025 — The purpose of Enterprise Architecture is to design an enterprise. The enterprise is the whole thing and requires all domains.

20 Dec 2025 — “When the data and anecdotes disagree, the anecdotes are usually right. It’s not usually that the data is being misconnected, it’s that you’re not measuring the right thing.” — Jeff Bezos
21 Dec 2025 — If you go to any kind of architecture training, take a set building architect’s plans with you or look a set up on your phone. Ask the trainer to show you an equivalent for the subject being taught. They should have their plans readily to hand. If they don’t or say it doesn’t work like that or make excuses, ask for a refund. Because all forms of architecture produce those kinds of plans. The two most guilty culprits for this are Business and Enterprise Architecture where trainers will attempt to waste your time teaching you busywork instead of architecture. Architecture is now and always has been about producing visual plans for customers to agree it’s what they want and for builders to agree it’s what they’ll build.
22 Dec 2025 — Can anyone become an EA? Maybe, if they have the talent. The starting point is to model an existing enterprise so you can gain insight to how an enterprise is structured.
23 Dec 2025 — An enterprise can be notionally divided into three parts, Exec, Core and Support. Exec is the part that makes the big decisions. Core is the part that generates revenue. Support is all the rest; necessary for the correct operation of Core but not related to revenue generation. Support includes things like Finance, Projects & Programmes, Facilities, etc. Core should always be your strongest focus as an architect. Exec and Support should always be as small as practicable.
26 Dec 2025 — Why would managers relinquish control over the design of their own departments to an Enterprise Architect? The answer is, of course, they don’t. Architecture is collaborative. An EA works with those managers not instead of.
27 Dec 2025 — “[I learned] From Diognetus, to shun vain pursuits, not to be led away with the impostures of wizards and sooth-sayers, who pretend they can discharge evil spirits, and do strange feats by the strength of a charm” — Marcus Aurelius, Meditations
28 Dec 2025 — It is important to understand the nature of bureaucrats and to be strict about limiting them in your architecture. To give an idea of how they can pick up bad habits from other bureaucrats, think about the fact service is something a servant offers and then think about the fact most bureaucrats will make you fill out a form to get something done. Surely a servant should fill out the form for you? After all, it is the work you give them that keeps them employed. Architect well and bureaucracy will not feel like a burden to either the servant or the served.
29 Dec 2025 — Many terms used in Enterprise Architecture are not applicable outside of architecture. That means you have to be careful when talking with stakeholders. If there’s cross-over or conflict, always use the stakeholder definition and consider whether to explain to them about the definition in architecture so they don’t get confused by overheard conversations.
30 Dec 2025 — Build your mental awareness of the difference between real and notional systems. Notional systems are imaginary constructs used to help us think… when we pretend something is a system in order to help us better understand it. In Enterprise Architecture, you must have a strong ability to separate the real from the imaginary.
31 Dec 2025 — The sixth full year of “thoughts” is done. Will 2026 be lucky number seven?
Leave a Reply
You must be logged in to post a comment.